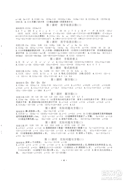
安徽人民出版社2021启东黄冈作业本五年级上册数学人民教育版参考答案小编已经为各位同学收集整理好了,本书是由安徽人民出版社出版设计,本书贴合数学教科书进行编写,从内容讲解到典题剖析,帮助学生更容易去理解知识点,这本书主要是教会了学生学习方法,达到了对学生核心素养的培养与提升,喜欢本书的同学,可以试着做做本书的习题哦!

答案如下,欢迎查阅!








安徽人民出版社2021启东黄冈作业本四年级上册数学人民教育版参考答案
2021-12-14 09:25:43
安徽人民出版社2021启东黄冈作业本四年级上册数学人民教育版参考答案小编已经为大家收集整理好了,本书是由安徽人民出版社出版设计,本书倡导同步提优的理念,与相应版本教材完全
安徽人民出版社2021启东黄冈作业本三年级上册数学人民教育版参考答案
2021-12-14 09:10:01
安徽人民出版社2021启东黄冈作业本三年级上册数学人民教育版参考答案小编已经为各位同学收集整理好了,本书是由安徽人民出版社出版设计,这本书的其他系列我们正在逐步进行更新
江苏人民出版社2021启东黄冈作业本六年级上册数学六三制青岛版参考答案
2021-09-23 16:12:16
江苏人民出版社2021启东黄冈作业本六年级上册数学六三制青岛版参考答案小编已经为各位同学们收集整理好了,本书是由江苏人民出版社出版设计,本书更好的为初中数学做下了很好的
安徽人民出版社2021启东黄冈作业本六年级上册语文人民教育版参考答案
2021-09-23 15:54:36
安徽人民出版社2021启东黄冈作业本六年级上册语文人民教育版参考答案小编已经为各位同学收集整理好了,本书是由安徽人民出版社出版设计,本书题型种类多,题目新,题量大,训练针对性