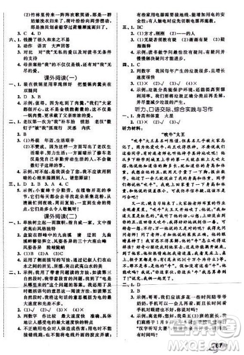
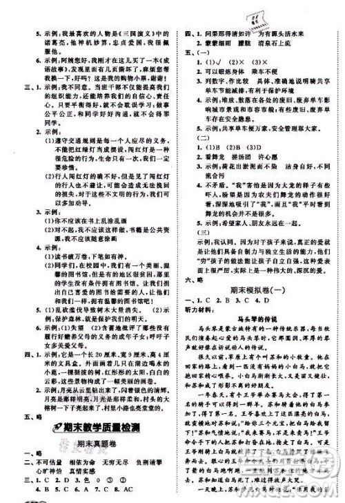
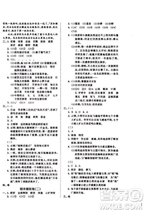
西安出版社2021秋季53全优卷小学语文五年级上册RJ人教版答案已经整理完成了,通过试卷的形式对每一阶段的学习进来考核验证,从基础到提高,让学生能在实战中总结自己的学习情况,练习完的伙伴可以来核对一下!

大家在核对时也要注意自己使用的版本和年份,如有差别请慎重核对答案!












西安出版社2021秋季53全优卷小学数学五年级上册RJ人教版答案
2021-08-27 17:16:12
小编收集整理了西安出版社2021秋季53全优卷小学数学五年级上册RJ人教版答案,本练习册由小儿郎出品,曲一线主编,针对学生每个学习阶段进来总结,让学生能更好的查漏补缺,练习完的伙
西安出版社2021秋季53全优卷小学数学四年级上册BSD北师大版答案
2021-08-27 16:37:26
小编收集整理了西安出版社2021秋季53全优卷小学数学四年级上册BSD北师大版答案,由小儿郎出品,曲一线主编,结合课堂教学全面提高学生成绩,练习完的伙伴可以来核对一下!西安出版社2
西安出版社2021秋季53全优卷小学英语四年级上册RP人教版答案
2021-08-27 16:19:04
西安出版社2021秋季53全优卷小学英语四年级上册RP人教版答案小编已经收集整理好了,由小儿郎出品,曲一线主编,结合教材针对性的巩固提高学生每日所学知识点,感兴趣的伙伴可以来答
西安出版社2021秋季53全优卷小学数学四年级上册SJ苏教版答案
2021-08-27 16:03:12
西安出版社2021秋季53全优卷小学数学四年级上册SJ苏教版答案小编已经收集整理好了,由小儿郎出品,曲一线主编,结合教材针对性的巩固提高学生每日所学知识点,感兴趣的伙伴可以来答
2021年53全优卷上册系列答案