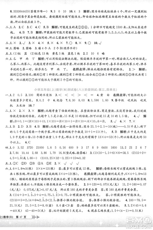
浙江工商大学出版社2021孟建平系列丛书小学单元测试五年级数学上册R人教版答案小编为大家收集整理好了,题目对应教材的重点、难点、易错点、提升点,进行全方位训练,练全所有知识点,同学们做完题目可以来答案圈核对一下,效率更高哦!

参考答案下图所示,请同学们仔细核对。




















浙江工商大学出版社2021孟建平系列丛书小学单元测试五年级语文上册R人教版答案
2021-08-27 15:58:15
浙江工商大学出版社2021孟建平系列丛书小学单元测试五年级语文上册R人教版答案小编为大家收集整理好了,立足教材,贴近课堂,体现教学的过程和方法,完全与课堂同步,完成练习的同学
浙江工商大学出版社2021孟建平系列丛书小学单元测试四年级科学上册J教科版答案
2021-08-27 15:45:54
浙江工商大学出版社2021孟建平系列丛书小学单元测试四年级科学上册J教科版答案小编为大家收集整理好了,编写内容丰富,信息充足,知识分布广泛,规律方法总结全面,完成练习的同学们
浙江工商大学出版社2021孟建平系列丛书小学单元测试四年级英语上册R人教版答案
2021-08-27 15:29:24
浙江工商大学出版社2021孟建平系列丛书小学单元测试四年级英语上册R人教版答案小编为大家收集整理好了,它能帮助学生提高英语各方面的学习能力,提高学生对英语的兴趣,做完题目
浙江工商大学出版社2021孟建平系列丛书小学单元测试四年级数学上册B北师大版答案
2021-08-27 15:17:12
浙江工商大学出版社2021孟建平系列丛书小学单元测试四年级数学上册B北师大版答案小编为大家收集整理好了,书中对问题讲解透彻,一题多问,一题多解,培养学生的发散思维和创新思维