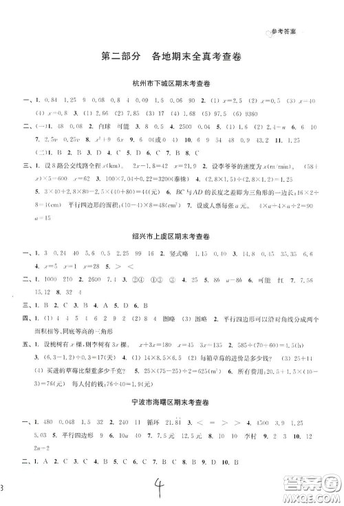
2020学林驿站各地期末名卷精选五年级数学上册人教版的答案小编已经收集整理好了,做完了之后可以来检查一下,看看自己做的对不对,不要直接照抄答案哦,其他学科的和其他年级的直接站内搜书名吧!

答案如下,仅供参考!








浙江教育出版社2020学林驿站各地期末名卷精选四年级数学上册人教版答案
2020-12-14 16:37:37
2020学林驿站各地期末名卷精选四年级数学上册人教版的答案小编已经收集整理好了,做完了之后可以来检查一下,看看自己做的对不对,不要直接照抄答案,其他学科的和其他年级的直接站
南方出版社2020学林驿站各地期末名卷精选四年级科学上册答案
2020-12-14 16:24:54
2020学林驿站各地期末名卷精选四年级科学上册的答案小编收集整理好了,做完了之后可以来检查一下,看看自己做的对不对,不要直接照抄答案哦,其他学科的和其他年级的直接站内搜书名
南方出版社2020学林驿站各地期末名卷精选四年级英语上册答案
2020-12-14 16:17:13
2020学林驿站各地期末名卷精选四年级英语上册的答案小编已经收集整理好了,做完了之后可以来检查一下,看看自己做的对不对,这个系列的还有其他学科的哦,直接站内搜书名吧!南方出版
浙江教育出版社2020学林驿站各地期末名卷精选四年级语文上册答案
2020-12-14 15:49:50
2020学林驿站各地期末名卷精选四年级语文上册的答案小编收集整理如下,做完了之后可以来检查一下,看看自己做的对不对,这个系列的还有其他学科的,直接站内搜书名就可以了!浙江教育
浙江教育出版社系列答案