首页小学初中高中专题
当前位置:首页 > 小学答案网 > 五年级答案

2019年重点小学名师推荐阅读真题80篇五年级语文参考答案

时间:2019-09-17 14:41:04    作者:答案圈
标签:
阅读真题80篇

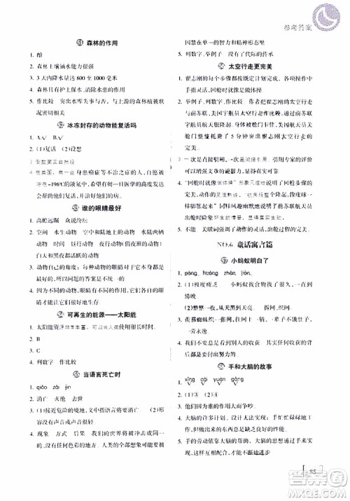
2019年重点小学名师推荐阅读真题80篇五年级语文参考答案小编已经整理好了,需要核对参考的伙伴注意查看哦IbC答案圈

2019年重点小学名师推荐阅读真题80篇五年级语文参考答案IbC答案圈

2019年重点小学名师推荐阅读真题80篇五年级语文参考答案

出版社名称:新疆青少年出版社IbC答案圈

2019年重点小学名师推荐阅读真题80篇五年级语文参考答案IbC答案圈

2019年重点小学名师推荐阅读真题80篇五年级语文参考答案IbC答案圈

2019年重点小学名师推荐阅读真题80篇五年级语文参考答案IbC答案圈

查看更多答案
相关文章
专题推荐

2025年春顶尖课课练下册系列答案

2025黄冈小状元作业本下册答案

2025精彩练习就练这一本系列答案

2025金学典同步解析与测评学练考答案

2024年春一课一练创新练习下册系列答案

2024年高三联考试卷汇总

相关专题
课后作业答案
数学
语文
英语
其他
网友留言
最新更新
2025小学生数学报五年级第2382期答案
小学生数学报答案 小学生数学报 小学数学报
广西教育出版社2025年春自主学习能力测评五年级语文下册通用版答案
2025自主学习能力测评答案 自主学习能力测评 自主学习能力测评答案 五年级语文答案 五年级语文下册答案
广西教育出版社2025年春自主学习能力测评五年级数学下册苏教版答案
2025自主学习能力测评答案 自主学习能力测评 自主学习能力测评答案 五年级数学答案 五年级数学下册答案
广西教育出版社2025年春自主学习能力测评五年级数学下册北师大版答案
2025自主学习能力测评答案 自主学习能力测评 自主学习能力测评答案 五年级数学答案 五年级数学下册答案