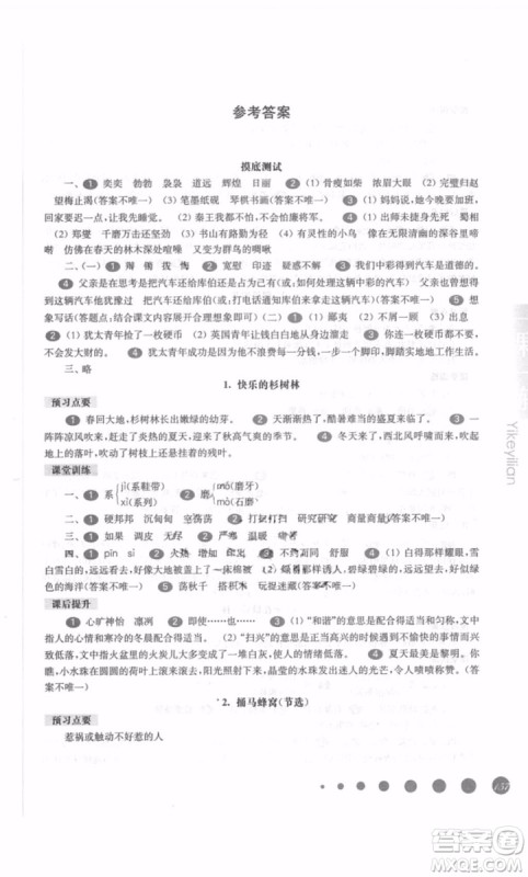
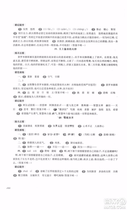
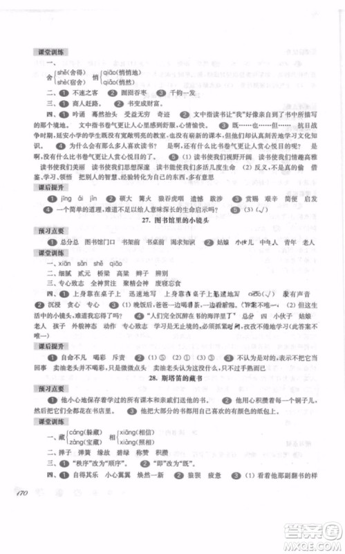
一课一练是很多学校都在使用的教学练习册,小编这边收集了2018年华师大版本的语文上册的参考答案,感兴趣的可以来了解一下核对一下自己的答案哦!

ISBN9787567549821上海华东师范大学出版社出版,五年级语文第一学期的一课一练含金量还是非常高的,深受学生们的喜欢,那么这个题册的参考答案你又知道多少呢?在做完训练之后可以来答案圈核对一下答案,看看和自己做的有多大的出入,你了解了多少!






















积累这个词用得好,语文水平一半是靠积累 ,另三成靠阅读和写作训练,剩下的那两成是悟性。
积累来自日常学习和阅读过程。昨天给闺女(小学二年级)看语文作业,发现她把“礼”的偏旁多加了一点,然后就给她讲了下这两个偏旁的区别,一个是跟祭祀和典礼有关,比如“礼、祖、神、祀”等等,加一点那个则跟衣服相关,比如“衬、衫、裤、袖”等等,孩子很快就理解了。理解了含义,记住这些字就比较容易了。像这类的知识,就是靠日常积累,不仅增长了知识,还举一反三,了解了字的真正含义,学习起来就会轻松一些。
字词的积累是语文学习的基础,尤其是汉字。其实中国古代的启蒙教育,都是从认字开始,《三字经》、《百家姓》、《千字文》都是不折不扣的识字教材,相当于我们今天的小学一二年级的语文,可现在把它们当做高大上的“国学”了,哪有那么高大上!闺女一次问“标”怎样写,教了她写法,顺带让她查了一下字典,领着她看了看解释,发现“标”本来是形声字,繁体是“標”,“木”旁表意,本意是“树的末稍”,跟它相对的是“本”,“本”是树根,是会意字,“根本”同列,是树生存的基础,引申为“最重要”的意思。然后问孩子什么叫“标本兼治”,她很快就回答“表面问题要治,根本问题也要治”,小学生理解到这个程度就很可以了。
看到了吧,语文知识就是这样从“字面”一点一滴地积累的,把字理解得稍微深入一点,在阅读的时候就会循着字意去找“文意”,写作的时候也才能够做到精确的表达。记住,精确地表达可是各科学习的基础。
除了字词,还要积累的就是背诵,小学阶段有80来首必背的古诗词,这个是最低要求,有条件应尽量让孩子多背一些古代诗词。5、6年级可以尝试把中国古代的朝代记熟,每个朝代的代表作家、诗人要有印象,这些在日常学习中日积月累地记就行,别等到最后关头再去死记硬背。还有就是要涉猎名著,这些年中、高考对文学名著的考察越来越多,而且形式多样,孩子要没读过这些书,回答这些题目会有相当的难度。
2018青岛版非常1加1一课一练数学四年级下册参考答案
2018-07-19 11:36:02
2018青岛版非常1加1一课一练系列小编收集的是数学四年级下册参考答案,数学答案一般都比较严谨,也是最想要检查核对的,那么你算对了吗?一起来答案圈看看吧!2018青岛版非常1加1一课
2018外研版非常1加1一课一练英语四年级下册参考答案
2018-07-19 11:15:03
外研版非常1加1一课一练英语四年级下册的参考答案小编这次收集的是最新版本的,感兴趣的可以来了解一下!2018外研版非常1加1一课一练英语四年级下册参考答案外研版的英语教辅
2018西师大版非常1加1一课一练英语四年级下册参考答案
2018-07-19 10:42:14
西师大版非常1加1一课一练英语四年级下册比较少见,这次小编收集的答案是西师大版本的,想要核对英语答案的可以查看一下!2018西师大版非常1加1一课一练英语四年级下册参考答案一
2018译林牛津版非常1加1一课一练英语四年级下册参考答案
2018-07-19 10:35:56
译林版的英语教辅还是很多的,非常1加1系列也有译林版的,参考的译林牛津编写的,含金量还蛮高的,想要核对答案的可以来了解一下!2018译林牛津版非常1加1一课一练英语四年级下册参考