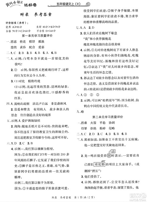
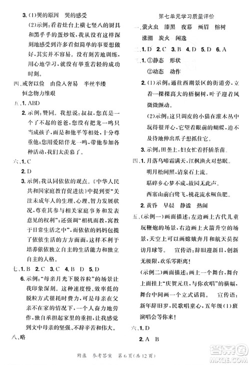
今天小编为同学们整理了龙门书局2023年秋黄冈小状元达标卷五年级语文上册人教版答案,本练习内容丰富,题型全面,题目由易到难,可以更好的帮助同学们通过练习来掌握好所学知识,练习完的同学可以来答案圈核对一下答案。

本书的ISBN为9787508810690,答案如下:












龙门书局2023年秋黄冈小状元达标卷六年级语文上册人教版答案
2023-10-18 16:03:32
今天小编为同学们整理了龙门书局2023年秋黄冈小状元达标卷六年级语文上册人教版答案,本练习帮助同学们检测单元掌握程度,帮助同学们巩固所学的知识点,同时可以拓展题型,提升成绩
龙门书局2023年秋黄冈小状元达标卷三年级英语上册人教PEP版答案
2023-10-18 15:54:07
三年级的英语难度不大,同学们可以从现在开始打好基础,将知识掌握牢固,积攒词汇量,今天小编为同学们整理了龙门书局2023年秋黄冈小状元达标卷三年级英语上册人教PEP版答案,练习完
龙门书局2023年秋黄冈小状元达标卷四年级英语上册人教PEP版答案
2023-10-18 15:41:15
今天小编为同学们整理了龙门书局2023年秋黄冈小状元达标卷四年级英语上册人教PEP版答案,本练习将所学的知识结合到练习当中,让同学们通过单元检测来检测所学知识点掌握程度,练
龙门书局2023年秋黄冈小状元达标卷五年级英语上册人教PEP版答案
2023-10-18 15:20:30
进入五年级,英语这门学科的难度会增加,同学们要认真听讲,吃透所学知识,提升这门学科的成绩,今天小编为同学们整理了龙门书局2023年秋黄冈小状元达标卷五年级英语上册人教PEP版答