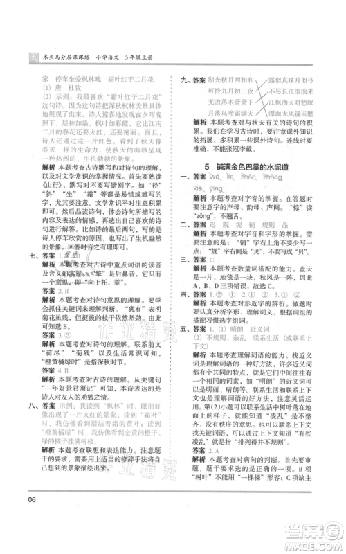
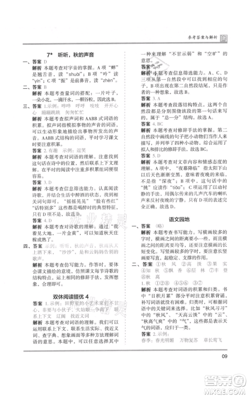
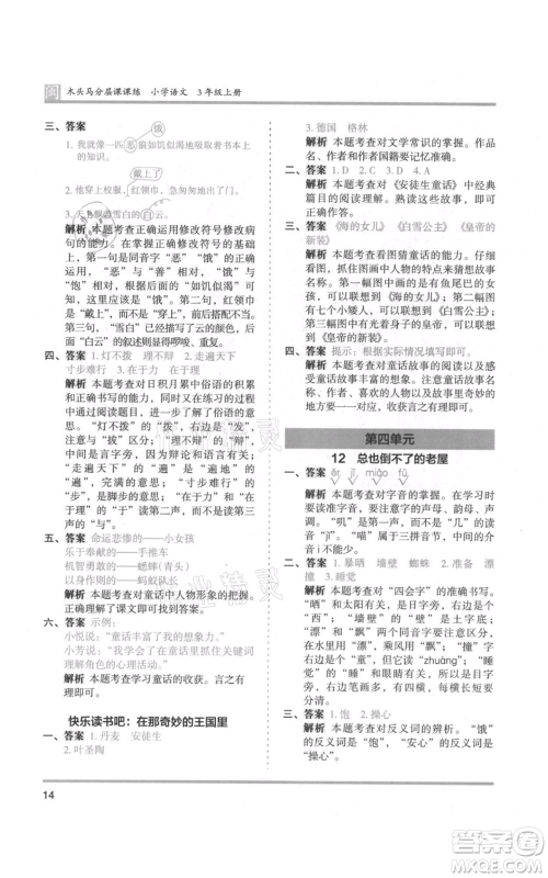
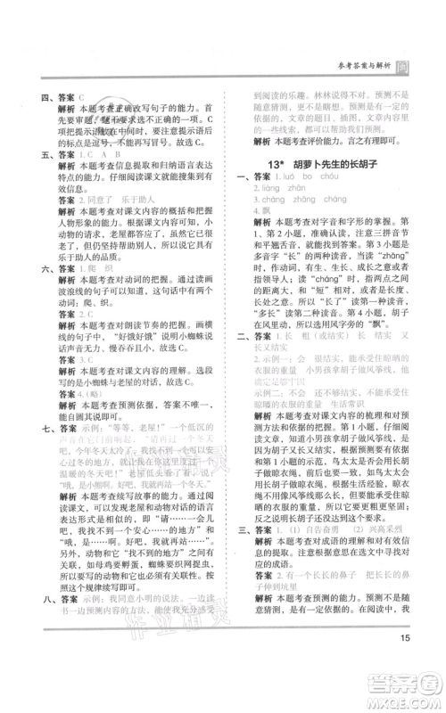
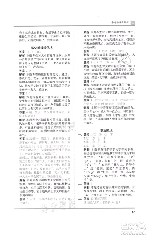
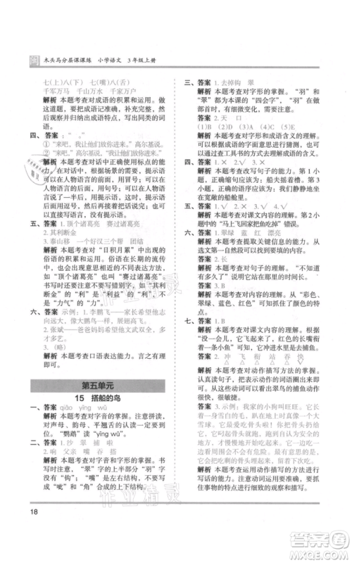
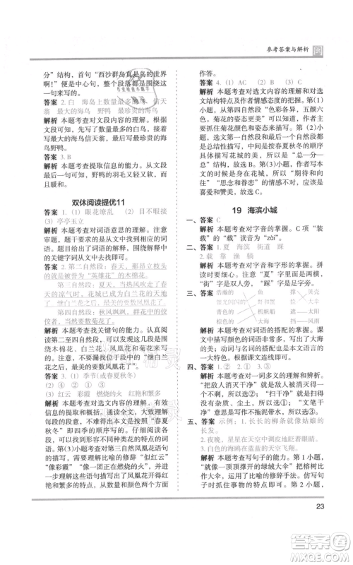
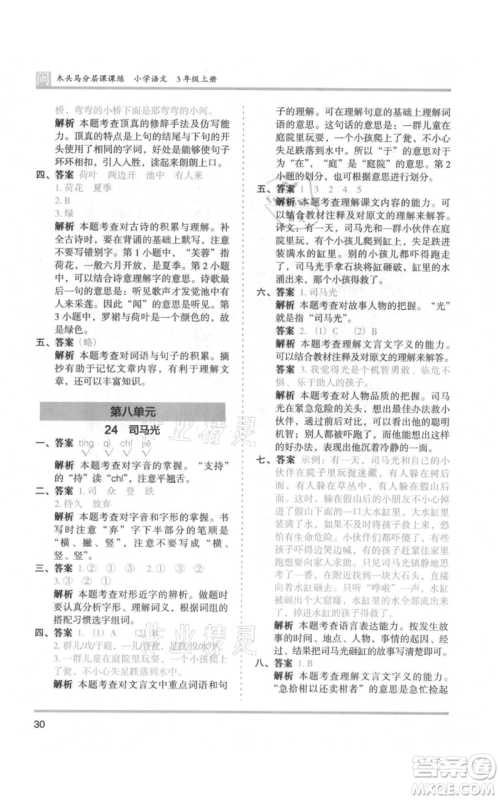
鹭江出版社2021木头马分层课课练三年级上册语文部编版福建专版参考答案小编已经为各位同学收集整理好了,本书是由鹭江出版社出版设计,本书倡导同步提优的理念,与相应版本教材完全配套,与教学课时基本同步。从而逐步提升学生成绩,喜欢的同学,快来查阅吧!

答案如下,欢迎查阅!
























































湖南师范大学出版社2021木头马分层课课练二年级上册数学北师大版参考答案
2021-10-12 10:40:31
湖南师范大学出版社2021木头马分层课课练二年级上册数学北师大版参考答案小编已经为各位同学收集整理好了,本书是由湖南师范大学出版社出版设计,本书便于学生形成系统化的知识
鹭江出版社2021木头马分层课课练二年级上册数学人教版福建专版参考答案
2021-10-12 10:28:33
鹭江出版社2021木头马分层课课练二年级上册数学人教版福建专版参考答案小编已经为各位同学收集整理好了,本书是由鹭江出版社出版设计,本书帮助学生同学们及时巩固所学知识,及时
湖南师范大学出版社2021木头马分层课课练二年级上册数学人教版浙江专版参考答案
2021-10-12 10:15:45
湖南师范大学出版社2021木头马分层课课练二年级上册数学人教版浙江专版参考答案小编已经为各位同学收集整理好了,本书是由湖南师范大学出版社出版设计,本书题型种类多,题目新,题
鹭江出版社2021木头马分层课课练二年级上册语文部编版福建专版参考答案
2021-10-12 10:00:57
鹭江出版社2021木头马分层课课练二年级上册语文部编版福建专版参考答案已经为各位同学收集整理好了,本书是由鹭江出版社出版设计,本书将阅读方法、解题方法、口语及书面表达方
2021木头马分层课课练上册系列答案