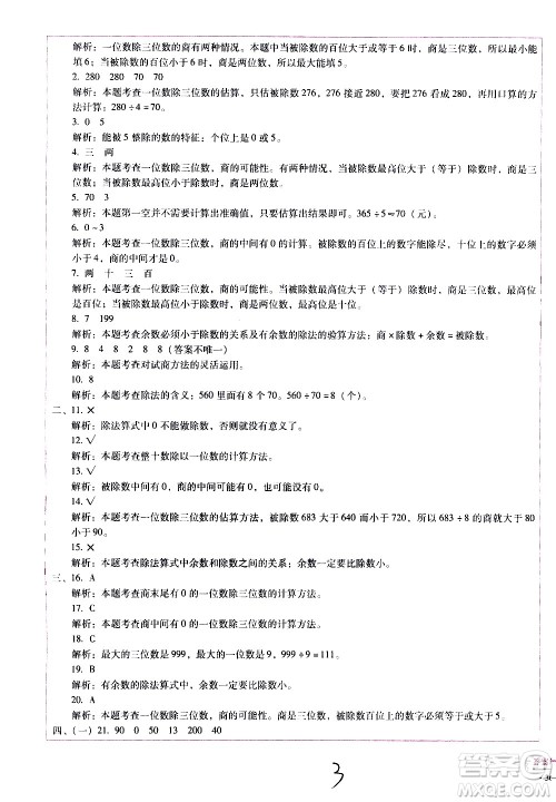
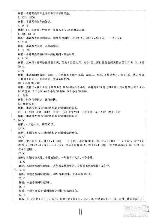
云南教育出版社2021小学能力监测标准卷数学三年级下册人教版答案小编已经收集整理好了,练习完的小伙伴可以来答案圈核对答案哦!

本书系列的其他年级和科目的答案小编也有整理在答案圈,大家需要核对参考的可以直接在对应得年级搜素查看




























云南教育出版社2021小学能力监测标准卷语文三年级下册人教版答案
2021-03-08 11:06:28
云南教育出版社2021小学能力监测标准卷语文三年级下册人教版答案小编已经收集整理好了,练习完的小伙伴可以来答案圈核对答案哦!云南教育出版社2021小学能力监测标准卷语文三年
云南教育出版社2021小学能力监测标准卷英语三年级下册人教版答案
2021-03-08 10:52:15
云南教育出版社2021小学能力监测标准卷英语三年级下册人教版答案小编已经收集整理好了,练习完的小伙伴可以来答案圈核对答案哦!云南教育出版社2021小学能力监测标准卷英语三年
浙江教育出版社2021新编单元能力训练卷数学三年级下册人教版答案
2021-03-08 09:39:38
浙江教育出版社2021新编单元能力训练卷数学三年级下册人教版答案小编已经收集整理好了,练习完的小伙伴可以来答案圈核对答案哦!浙江教育出版社2021新编单元能力训练卷数学三年
希望出版社2021新课标两导两练高效学案数学三年级下册人教版答案
2021-03-05 10:32:49
希望出版社2021新课标两导两练高效学案数学三年级下册人教版答案小编已经收集整理好了,练习完的小伙伴可以来答案圈核对答案哦!希望出版社2021新课标两导两练高效学案数学三年