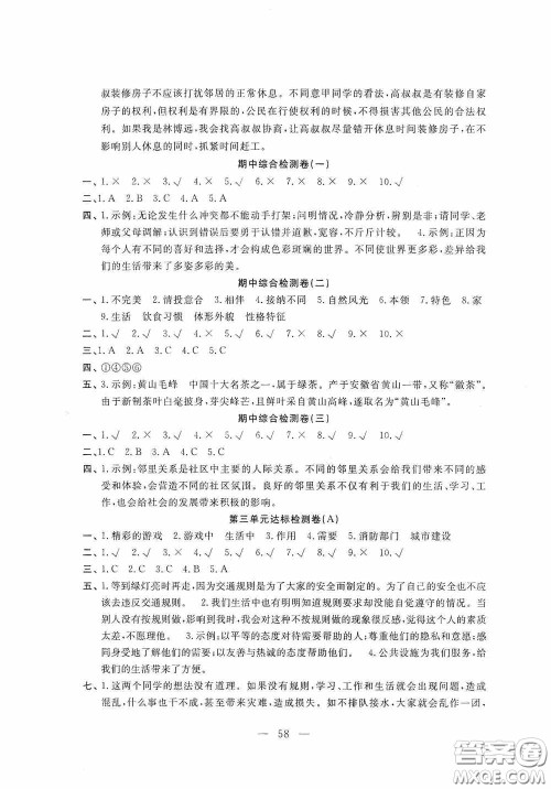
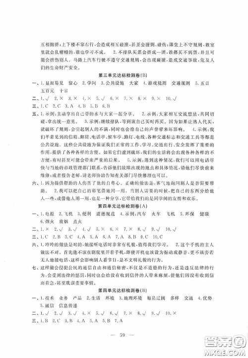
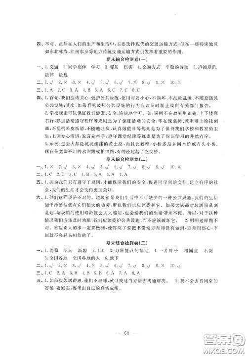
2020考场演练同步双测AB卷三年级道德与法治下册通用版的答案小编已经收集整理好了,做完了之后可以来检查一下,看看自己做的对不对吧,其他学科的和其他年级的直接站内搜书名就行了!

答案如下,仅供参考!




2020春新版最新AB卷小学三年级英语下册人教版参考答案
2020-05-25 16:06:13
2020春新版最新AB卷小学三年级英语下册人教版参考答案更新啦,最新AB卷系列下学期答案已经和同学们分享,做完习题之后不妨来对对答案,答案如下,仅供参考。2020春新版最新AB卷小学
2020春新版最新AB卷小学三年级语文下册人教版参考答案
2020-05-25 15:52:12
2020春新版最新AB卷小学三年级语文下册人教版参考答案已经和同学们分享,最新AB卷系列下学期答案小编已经整理了很多,同学们做完作业可以来对对答案哦,答案如下。2020春新版最新
2020春新版最新AB卷小学三年级数学下册苏教版参考答案
2020-05-25 15:35:23
2020春新版最新AB卷小学三年级数学下册苏教版参考答案更新啦,最新下学期答案来喽,使用最新AB卷系列的同学,做完习题可以来对对答案哦,答案如下,仅供参考。2020春新版最新AB卷小学
2020春新版最新AB卷小学三年级数学下册北师版参考答案
2020-05-25 14:40:02
2020春新版最新AB卷小学三年级数学下册北师版参考答案更新啦,最新AB卷系列下学期答案来喽,使用这一系列的同学做完习题不妨来参考参考答案吧,答案如下,仅供参考。2020春新版最新