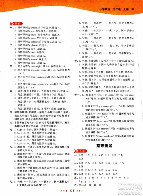
小儿郎系列辅导教材一直都是很受欢迎的辅导练习,小编整理了相应的练习答案,练习完的伙伴来答案圈核对一下吧!

小儿郎2019秋53天天练三年级英语上册RP人教版参考答案
ISBN编号: 9787504196699书名: 53天天练英语三年级上册 人教版,出版社名称: 首都师范大学出版社/教育科学出版社





















































小儿郎2019新版53天天练小学课外阅读三年级上册参考答案
2019-08-24 09:09:53
小儿郎2019新版53天天练小学课外阅读三年级上册参考答案小编已经整理在答案圈了,需要参考的伙伴来看看吧小儿郎2019新版53天天练小学课外阅读三年级上册参考答案ISBN编号: 97
小儿郎2019秋53天天练三年级数学上册RJ人教版参考答案
2019-08-24 09:09:43
小儿郎2019秋53天天练三年级数学上册RJ人教版参考答案小编已经整理在答案圈了,需要参考的伙伴来看看吧小儿郎2019秋53天天练三年级数学上册RJ人教版参考答案ISBN编号: 978750
2019年53天天练作业本二年级语文上册人教版答案
2019-08-07 09:26:53
2019年53天天练作业本二年级语文上册人教版参考答案小编已经收集整理好了,需要的朋友来答案圈查看!2019年53天天练作业本二年级语文上册人教版答案ISBN编号: 9787519101138,名
2019年53天天练二年级下册数学苏教版SJ版参考答案
2019-06-14 07:58:23
2019年53天天练二年级下册数学苏教版SJ版参考答案小编已经收集整理好了,需要核对参考的伙伴注意查看呀2019年53天天练二年级下册数学苏教版SJ版参考答案ISBN编号: 9787519102