首页小学初中高中专题
当前位置:首页 > 小学答案网 > 三年级答案

钟书金牌2019年小学奥数举一反三三年级B版参考答案

时间:2019-08-05 17:53:39    作者:答案圈
标签:
小学奥数举一反三

这次小编收集整理的是钟书金牌2019年小学奥数举一反三三年级B版参考答案,需要核对练习答案的伙伴来答案圈看看1bp答案圈

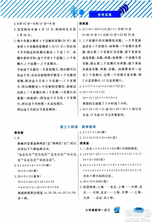
钟书金牌2019年小学奥数举一反三三年级B版参考答案1bp答案圈

钟书金牌2019年小学奥数举一反三三年级B版参考答案

ISBN编号: 9787567131200书名: 小学奥数举一反三(3年级B版)出版社:上海大学出版社1bp答案圈

钟书金牌2019年小学奥数举一反三三年级B版参考答案1bp答案圈

钟书金牌2019年小学奥数举一反三三年级B版参考答案1bp答案圈

钟书金牌2019年小学奥数举一反三三年级B版参考答案1bp答案圈

钟书金牌2019年小学奥数举一反三三年级B版参考答案1bp答案圈

钟书金牌2019年小学奥数举一反三三年级B版参考答案1bp答案圈

钟书金牌2019年小学奥数举一反三三年级B版参考答案1bp答案圈

钟书金牌2019年小学奥数举一反三三年级B版参考答案1bp答案圈

钟书金牌2019年小学奥数举一反三三年级B版参考答案1bp答案圈

钟书金牌2019年小学奥数举一反三三年级B版参考答案1bp答案圈

钟书金牌2019年小学奥数举一反三三年级B版参考答案1bp答案圈

钟书金牌2019年小学奥数举一反三三年级B版参考答案1bp答案圈

钟书金牌2019年小学奥数举一反三三年级B版参考答案1bp答案圈

钟书金牌2019年小学奥数举一反三三年级B版参考答案1bp答案圈

钟书金牌2019年小学奥数举一反三三年级B版参考答案1bp答案圈

钟书金牌2019年小学奥数举一反三三年级B版参考答案1bp答案圈

钟书金牌2019年小学奥数举一反三三年级B版参考答案1bp答案圈

钟书金牌2019年小学奥数举一反三三年级B版参考答案1bp答案圈

钟书金牌2019年小学奥数举一反三三年级B版参考答案1bp答案圈

钟书金牌2019年小学奥数举一反三三年级B版参考答案1bp答案圈

钟书金牌2019年小学奥数举一反三三年级B版参考答案1bp答案圈

钟书金牌2019年小学奥数举一反三三年级B版参考答案1bp答案圈

钟书金牌2019年小学奥数举一反三三年级B版参考答案1bp答案圈

钟书金牌2019年小学奥数举一反三三年级B版参考答案1bp答案圈

钟书金牌2019年小学奥数举一反三三年级B版参考答案1bp答案圈

钟书金牌2019年小学奥数举一反三三年级B版参考答案1bp答案圈

钟书金牌2019年小学奥数举一反三三年级B版参考答案1bp答案圈

钟书金牌2019年小学奥数举一反三三年级B版参考答案1bp答案圈

钟书金牌2019年小学奥数举一反三三年级B版参考答案1bp答案圈

查看更多答案
相关文章
专题推荐

2025年春顶尖课课练下册系列答案

2025黄冈小状元作业本下册答案

2025精彩练习就练这一本系列答案

2025金学典同步解析与测评学练考答案

2024年春一课一练创新练习下册系列答案

2024年高三联考试卷汇总

相关专题
课后作业答案
数学
语文
英语
其他
网友留言
最新更新
2025小学生数学报三年级第2380期答案
小学生数学报答案 小学生数学报 小学数学报
广西教育出版社2025年春自主学习能力测评三年级语文下册通用版答案
2025自主学习能力测评答案 自主学习能力测评 自主学习能力测评答案 三年级语文答案 三年级语文下册答案
广西教育出版社2025年春自主学习能力测评三年级数学下册苏教版答案
2025自主学习能力测评答案 自主学习能力测评 自主学习能力测评答案 三年级数学答案 三年级数学下册答案
广西教育出版社2025年春自主学习能力测评三年级数学下册北师大版答案
2025自主学习能力测评答案 自主学习能力测评 自主学习能力测评答案 三年级数学答案 三年级数学下册答案