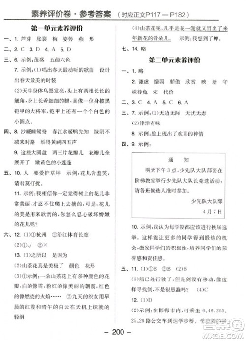
到了三年级,学生们对学习愈发重视起来,不管是语文还是数学,大家都想学好,平时的练习也会认真完成。今天整理了开明出版社2023全品学练考三年级下册语文人教版参考答案,赶紧看过来吧。

答案如下:























开明出版社2023全品学练考二年级下册数学冀教版参考答案
2023-02-08 13:35:22
在小学二年级,学生们要明白知识的重要性,课堂学习一定不能忽视了,尤其是主课,多做练习才能巩固所学。今天分享开明出版社2023全品学练考二年级下册数学冀教版参考答案,感兴趣的看
开明出版社2023全品学练考二年级下册数学北师大版参考答案
2023-02-08 11:50:23
在小学阶段,数学科目要多花时间和心思,课上知识学完之后要做练习巩固,这样才能拿到好成绩。今天整理了开明出版社2023全品学练考二年级下册数学北师大版参考答案,赶紧看过来吧,不
开明出版社2023全品学练考二年级下册数学人教版参考答案
2023-02-08 11:43:32
对于二年级的学生来说,数学科目的学习难度很高,大家要多做练习,才能有机会拿到好成绩。今天分享开明出版社2023全品学练考二年级下册数学人教版参考答案,感兴趣的看过来吧,希望能
开明出版社2023全品学练考二年级下册数学苏教版参考答案
2023-02-08 11:01:03
小编整理了开明出版社2023全品学练考二年级下册数学苏教版参考答案,欢迎大家自行查阅。这是为二年级学生准备的练习册答案,如果你正在使用这套题目,那么收藏起来是非常有必要的
全品学练考下学期2023