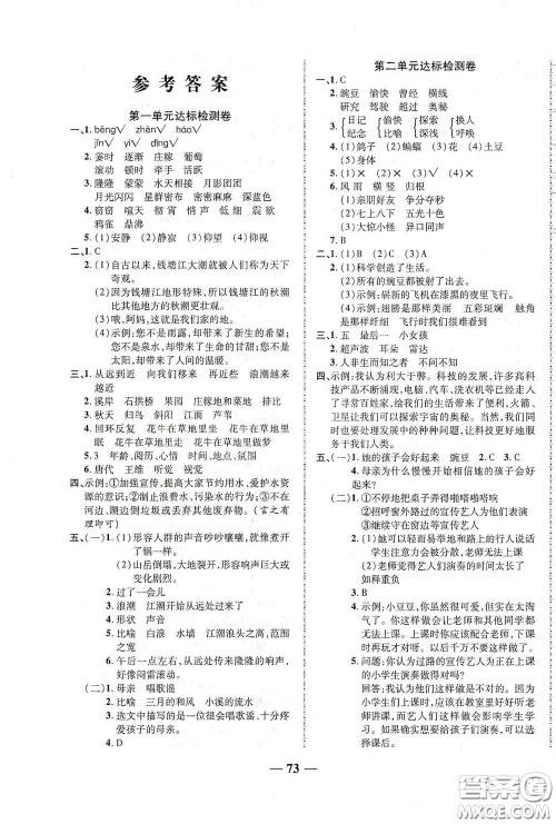
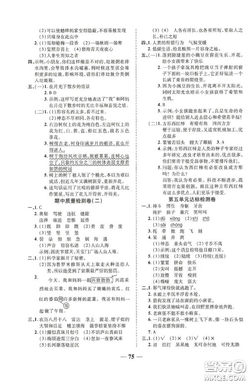
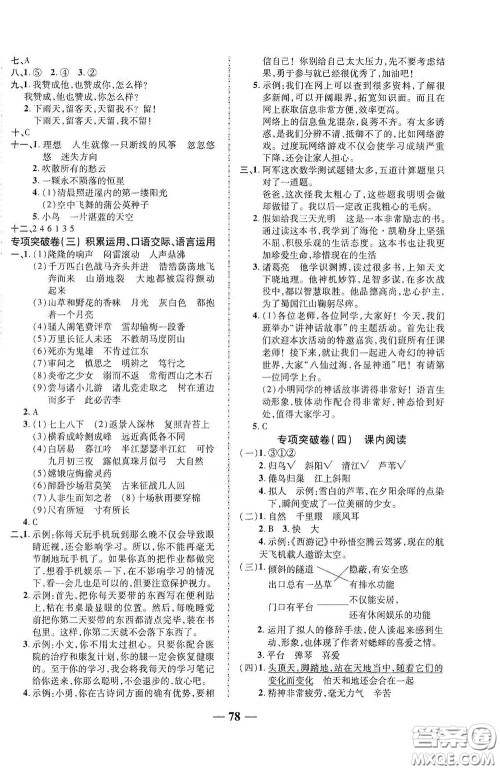
云南本土名校金卷四年级语文上册的答案小编已经收集整理好了,做完了之后可以来检查一下,看看自己做的对不对,不要直接照抄答案哦,其他学科的和其他年级的直接站内搜书名吧!

答案如下,仅供参考!








2020秋培优金卷1号全能卷四年级语文上册答案
2020-11-13 17:13:41
2020秋培优金卷1号全能卷四年级语文上册的答案小编已经收集整理好了,做完了之后可以来检查一下,看看自己做的对不对吧,不要直接照抄答案哦,其他学科的和其他年级的直接站内搜书
2020秋云南本土名校金卷四年级数学上册答案
2020-11-13 16:32:03
小编这次收集整理的是2020秋云南本土名校金卷四年级数学上册答案如下,做完了之后可以来检查一下,看看自己做的对不对,这个系列的还是非常不错的哦!直接站内搜书名就能搜到同系列
2020秋云南本土名校金卷三年级语文上册答案
2020-11-13 16:28:07
云南本土名校金卷三年级语文上册的答案小编已经收集整理好了,做完了之后可以来检查一下,这个系列的还有其他学科的哦,直接站内搜书名吧,不要照抄答案哦!2020秋云南本土名校金卷三
2020秋云南本土名校金卷三年级数学上册答案
2020-11-13 15:25:11
云南本土名校金卷系列小编这次收集整理的是三年级数学上册的答案,做完了之后可以来检查一下,看看自己做的对不对吧!这个是专为云南地区打造的哦!2020秋云南本土名校金卷三年级数