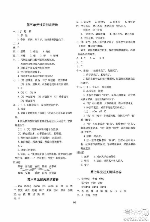
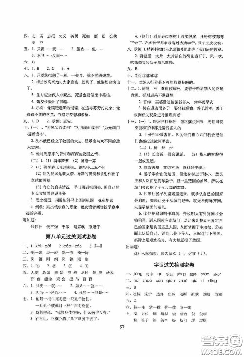
期末冲刺100分完全试卷四年级语文上册人教版的答案小编已经收集整理好了,做完了之后可以来检查一下,看看自己做的对不对,不要直接照抄答案哦,其他学科的和其他年级的直接站内搜书名吧!

答案如下,仅供参考!












2020秋期末冲刺100分完全试卷四年级英语上册外研版武汉专用答案
2020-10-14 14:28:09
期末冲刺100分完全试卷四年级英语上册外研版武汉专用的答案小编已经收集整理好了,做完了之后可以来检查一下,看看自己做的对不对,不要直接照抄答案哦,其他学科的和其他年级的直
开明出版社2020小学期末冲刺100分四年级数学上册人教版答案
2020-10-14 11:35:58
2020小学期末冲刺100分四年级数学上册人教版的答案小编已经收集整理好了,做完了之后可以来检查一下,看看自己做的对不对吧!开明出版社2020小学期末冲刺100分四年级数学上册人教
2020秋期末冲刺100分完全试卷课内外阅读五年级上册人教版答案
2020-10-14 10:46:09
期末冲刺100分完全试卷课内外阅读五年级上册人教版的答案小编已经收集整理好了,做完了之后可以来检查一下,看看自己做的对不对,不要直接照抄答案哦!2020秋期末冲刺100分完全试卷
2020秋期末冲刺100分完全试卷同步培优训练小学数学五年级上册答案
2020-10-14 10:32:09
期末冲刺100分完全试卷同步培优训练小学数学五年级上册的答案小编已经收集整理好了,做完了之后可以来检查一下,看看自己做的对不对,不要直接照抄答案哦,其他学科的和其他年级的