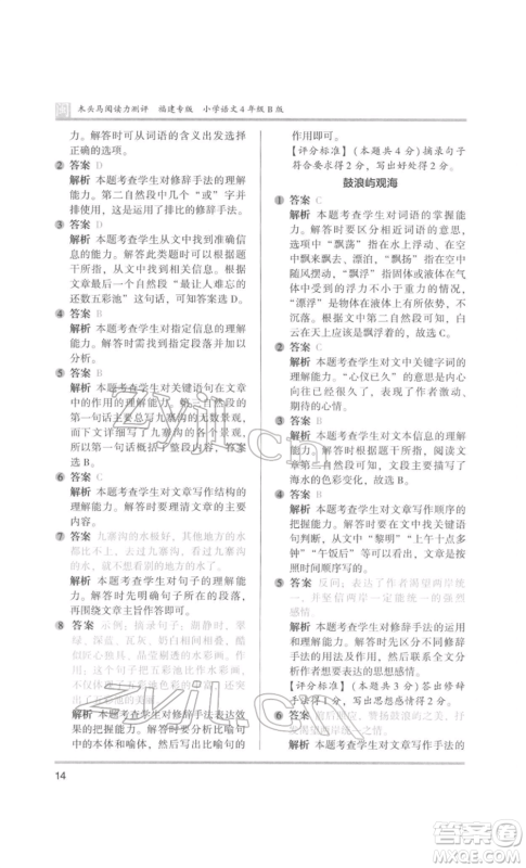
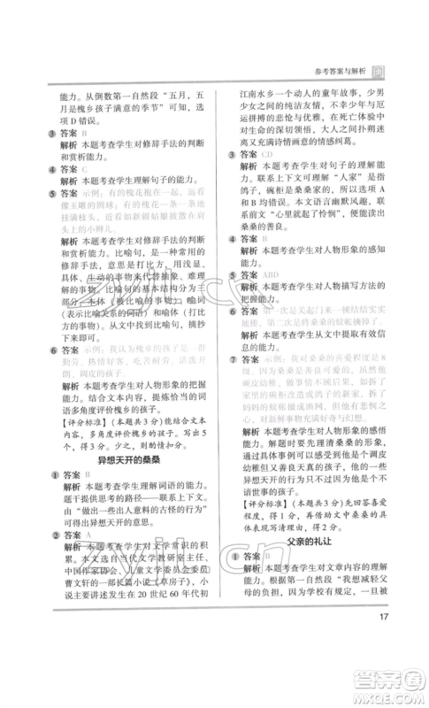
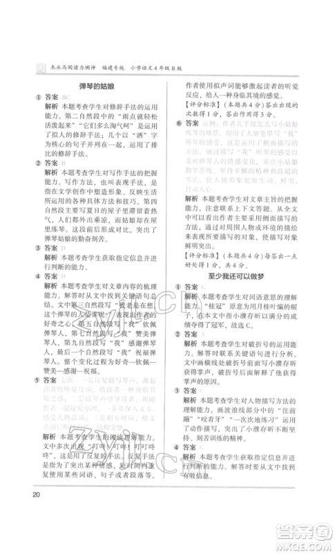
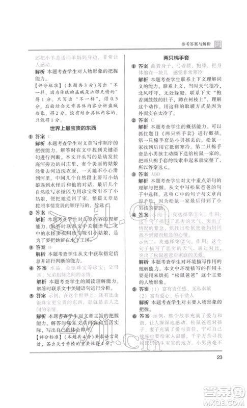
鹭江出版社2022木头马阅读力测评四年级语文人教版B版福建专版参考答案小编已经为大家收集整理好了,本书是鹭江出版社出版设计,有需要本书答案的同学,可以到答案圈查阅一下哦!

答案如下:


































江苏凤凰美术出版社2022木头马阅读力测评四年级语文人教版B版大武汉专版参考答案
2022-10-31 09:28:14
江苏凤凰美术出版社2022木头马阅读力测评四年级语文人教版B版大武汉专版参考答案小编已经为大家收集整理好了,本书是江苏凤凰美术出版社出版设计,这本书详细解读了配套版本教
江苏凤凰文艺出版社2022木头马阅读力测评四年级语文人教版A版广东专版参考答案
2022-10-31 09:08:58
江苏凤凰文艺出版社2022木头马阅读力测评四年级语文人教版A版广东专版参考答案小编已经为大家收集整理好了,本书是江苏凤凰文艺出版社出版设计,本书倡导同步提优的理念,与相应
鹭江出版社2022木头马阅读力测评四年级语文人教版A版福建专版参考答案
2022-10-31 08:59:02
鹭江出版社2022木头马阅读力测评四年级语文人教版A版福建专版参考答案小编已经为大家收集整理好了,本书是鹭江出版社出版设计,这本书以新课标为依据,精选经典诗词、小古文和现
江苏凤凰文艺出版社2022木头马阅读力测评三年级语文人教版浙江专版参考答案
2022-10-31 08:47:22
江苏凤凰文艺出版社2022木头马阅读力测评三年级语文人教版浙江专版参考答案小编已经为大家收集整理好了,本书是江苏凤凰文艺出版社出版设计,喜欢本书的同学,可以到答案圈看看哦
2022木头马阅读力测评上系列答案