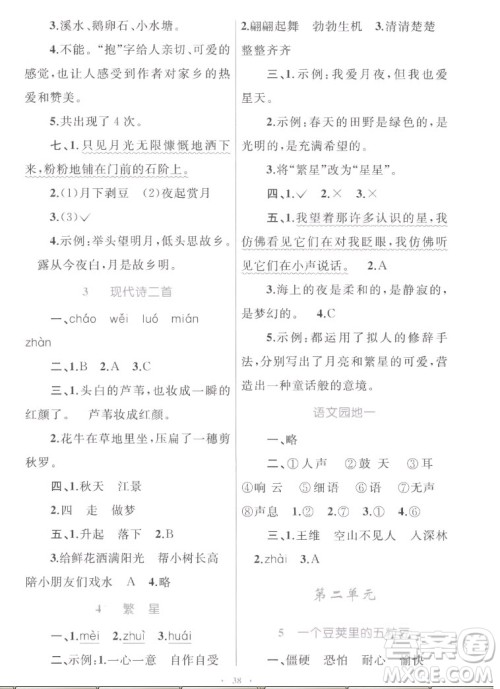
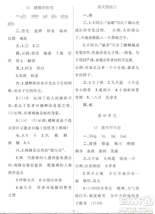
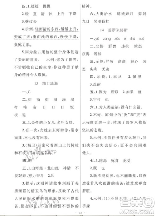
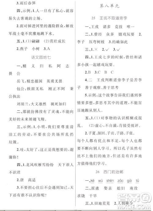
内蒙古教育出版社2022小学同步学习目标与检测语文四年级上册人教版答案小编为大家整理好了,围绕教材编写,结合课堂老师讲解,通过各个小的学习模块让学生能轻松愉快的掌握每个知识点,让学生有目的的学习和练习不断的加深学习印象,练习完的伙伴可以来答案圈核对答案!

本书系列的其他年级和科目的答案小编也有整理,大家可以在答案圈对应的年级搜索查看。




















内蒙古教育出版社2022小学同步学习目标与检测英语三年级上册人教版答案
2022-09-28 11:55:42
内蒙古教育出版社2022小学同步学习目标与检测英语三年级上册人教版答案小编为大家整理好了,围绕教材编写,结合课堂老师讲解,通过各个小的学习模块让学生能轻松愉快的掌握每个知
内蒙古教育出版社2022小学同步学习目标与检测语文三年级上册人教版答案
2022-09-28 11:48:39
内蒙古教育出版社2022小学同步学习目标与检测语文三年级上册人教版答案小编为大家整理好了,围绕教材编写,结合课堂老师讲解,通过各个小的学习模块让学生能轻松愉快的掌握每个知
内蒙古教育出版社2022小学同步学习目标与检测数学三年级上册人教版答案
2022-09-28 11:35:09
内蒙古教育出版社2022小学同步学习目标与检测数学三年级上册人教版答案小编为大家整理好了,围绕教材编写,结合课堂老师讲解,让学生在实战中掌握知识,提升综合能力,做完题目的同学
内蒙古教育出版社2022小学同步学习目标与检测语文二年级上册人教版答案
2022-09-28 11:17:26
内蒙古教育出版社2022小学同步学习目标与检测语文二年级上册人教版答案小编为大家整理好了,围绕教材编写,结合课堂老师讲解,让学生在实战中掌握知识,提升综合能力,做完题目的同学