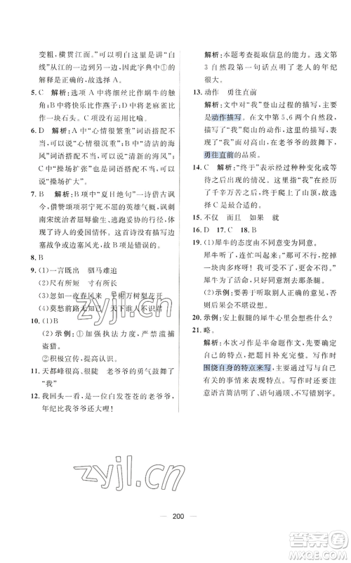
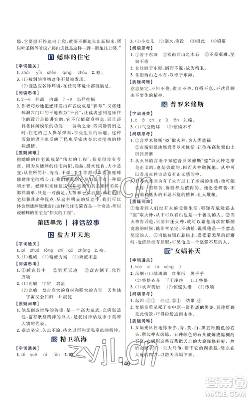
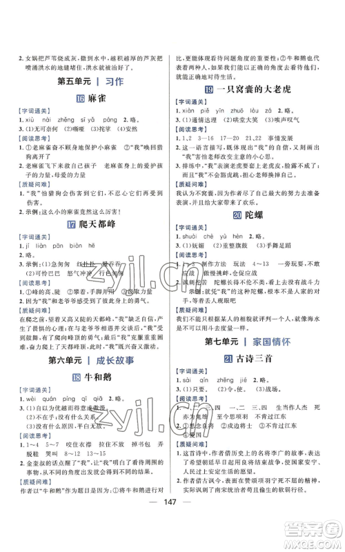
南方出版社2022秋季核心素养天天练四年级上册语文人教版参考答案小编已经为大家收集整理好了,本书是南方出版社出版设计,如果你对这本书感兴趣的话,可以试着做做习题,希望会对你有所帮助,不过核对答案的时候,不要抄答案哦!

答案如下,欢迎查阅!





































南方出版社2022秋季核心素养天天练四年级上册数学人教版参考答案
2022-09-01 16:44:47
南方出版社2022秋季核心素养天天练四年级上册数学人教版参考答案小编已经为大家收集整理好了,本书是南方出版社出版设计,这本核心素养天天练按教材学习顺序合理地安排训练内容
南方出版社2022秋季核心素养天天练三年级上册英语译林版参考答案
2022-09-01 16:26:30
南方出版社2022秋季核心素养天天练三年级上册英语译林版参考答案小编已经为大家收集整理好了,本书是南方出版社出版设计,做完练习的同学,可以到答案圈看看,希望可以帮助到你哦!南
南方出版社2022秋季核心素养天天练三年级上册数学苏教版参考答案
2022-09-01 16:09:12
南方出版社2022秋季核心素养天天练三年级上册数学苏教版参考答案小编已经为大家收集整理好了,本书是南方出版社出版设计,本书是从不同的角度去思考问题、解决问题,从而培养良好
南方出版社2022秋季核心素养天天练三年级上册语文人教版参考答案
2022-09-01 15:54:03
南方出版社2022秋季核心素养天天练三年级上册语文人教版参考答案小编已经为大家收集整理好了,本书是南方出版社出版设计,本书详细解读了配套版本教材的知识点,讲解重点突出,语言