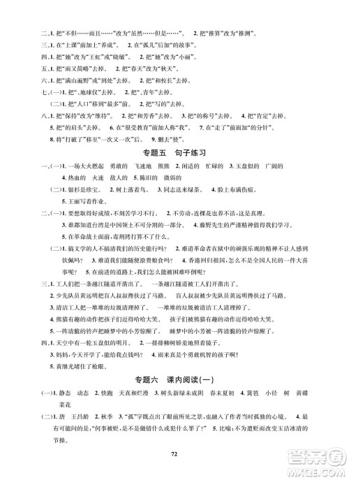
武汉大学出版社2022快乐之星暑假篇四年级新课标语文数学英语合订本人教版答案小编已经收集整理好了,针对学生暑假学习和新学期衔接,让学生在假期复习上一学期知识点的同时预习下学期学习内容,帮助学生更好更快的融入新学期的学习中,练习完的伙伴可以来答案圈核对一下答案!

本书系列的其他年级和科目小编也有整理收集,需要核对答案的伙伴可以来答案圈对应的年级搜索查看!






武汉大学出版社2022快乐之星暑假篇三年级新课标语文数学英语合订本人教版答案
2022-07-06 17:26:03
武汉大学出版社2022快乐之星暑假篇三年级新课标语文数学英语合订本人教版答案小编已经收集整理好了,针对学生暑假学习和新学期衔接,让学生在假期复习上一学期知识点的同时预习
武汉大学出版社2022快乐之星暑假篇一年级新课标语文数学合订本人教版答案
2022-07-06 17:14:44
武汉大学出版社2022快乐之星暑假篇一年级新课标语文数学合订本人教版答案小编已经收集整理好了,针对学生暑假学习和新学期衔接,让学生在假期复习上一学期知识点的同时预习下学
武汉大学出版社2022快乐之星暑假篇二年级新课标语文数学合订本人教版答案
2022-07-06 16:56:00
武汉大学出版社2022快乐之星暑假篇二年级新课标语文数学合订本人教版答案小编已经收集整理好了,针对学生暑假学习和新学期衔接,让学生在假期复习上一学期知识点的同时预习下学
四川师范大学电子出版社2021快乐之星暑假篇八年级语文参考答案
2021-07-29 13:55:01
四川师范大学电子出版社2021快乐之星暑假篇八年级语文参考答案小编已经为各位小伙伴收集整理好了,这本书是由四川师范大学电子出版社出版设计,如果你正在使用这本练习册,做完题
快乐之星暑假篇系列答案