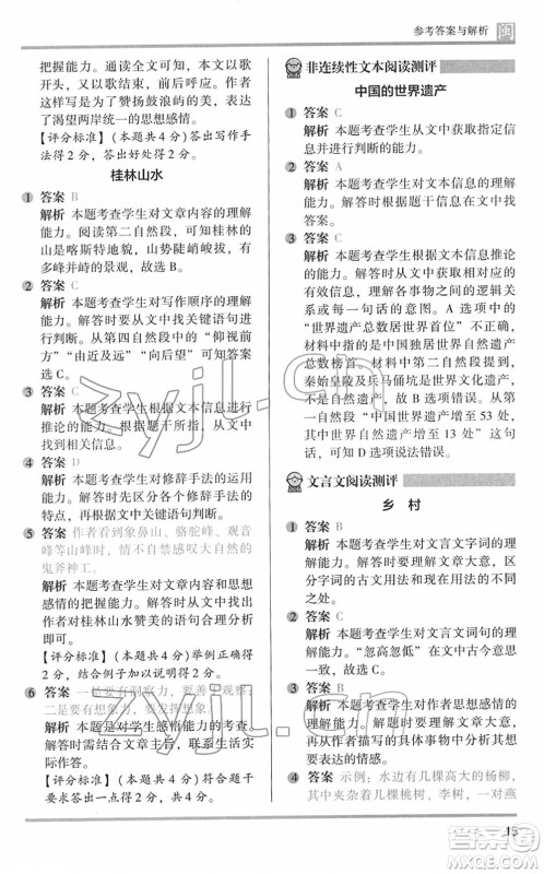
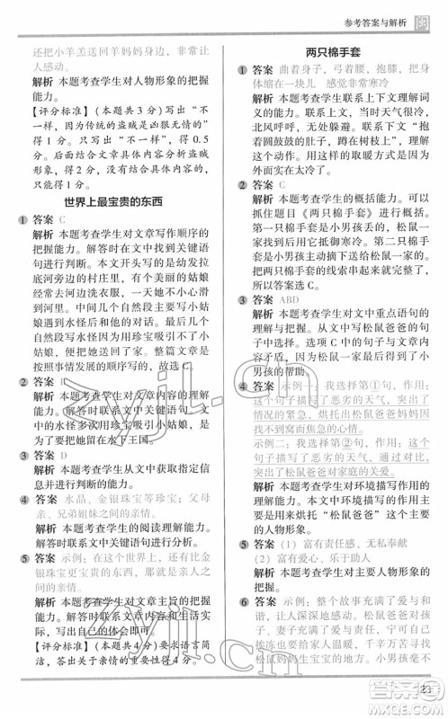
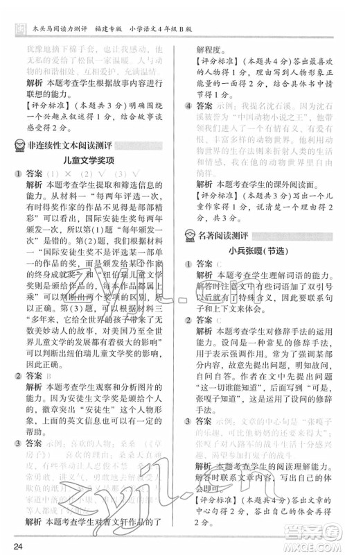
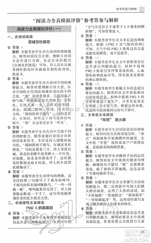
鹭江出版社2022木头马阅读力测评四年级语文下册B版福建专版答案小编为大家整理好了,本书是由鹭江出版社出版发行,习题以教材出发,用多角度多思维方式的训练方法,让学生在不断练习中培养独立思考的能力,做完的小伙伴们快来答案圈看看自己做的怎么样吧!

参考答案如下,欢迎同学们查阅


































江苏凤凰文艺出版社2022木头马阅读力测评四年级语文下册B版武汉专版答案
2022-06-12 10:14:08
江苏凤凰文艺出版社2022木头马阅读力测评四年级语文下册B版武汉专版答案小编为大家整理好了,本书是由江苏凤凰文艺出版社出版发行,郑中丽主编,习题基于课本知识,把知识点融合到
江苏凤凰文艺出版社2022木头马阅读力测评四年级语文下册B版浙江专版答案
2022-06-12 10:02:02
江苏凤凰文艺出版社2022木头马阅读力测评四年级语文下册B版浙江专版答案小编为大家整理好了,本书是由江苏凤凰文艺出版社出版发行,徐华军主编,基于课本知识,把知识点融合到题目
江苏凤凰文艺出版社2022木头马阅读力测评三年级语文A版湖南专版答案
2022-06-12 09:48:18
江苏凤凰文艺出版社2022木头马阅读力测评三年级语文A版湖南专版答案小编为大家整理好了,本书是由江苏凤凰文艺出版社出版发行,郑中丽主编,围绕教材上的知识点进行科学分类整合
江苏凤凰文艺出版社2022木头马阅读力测评三年级语文下册B版广东专版答案
2022-06-12 09:35:14
江苏凤凰文艺出版社2022木头马阅读力测评三年级语文下册B版广东专版答案小编为大家整理好了,本书是由江苏凤凰文艺出版社出版发行,郑中丽主编,编写内容丰富,信息充足,考点分类细
木头马阅读力测评系列答案