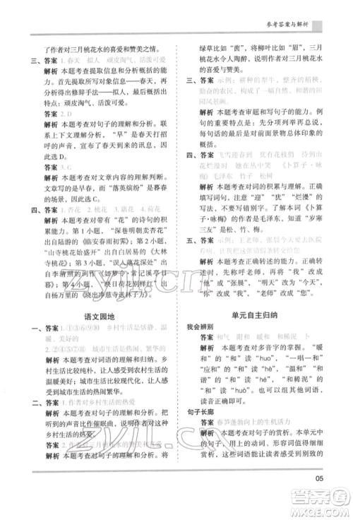
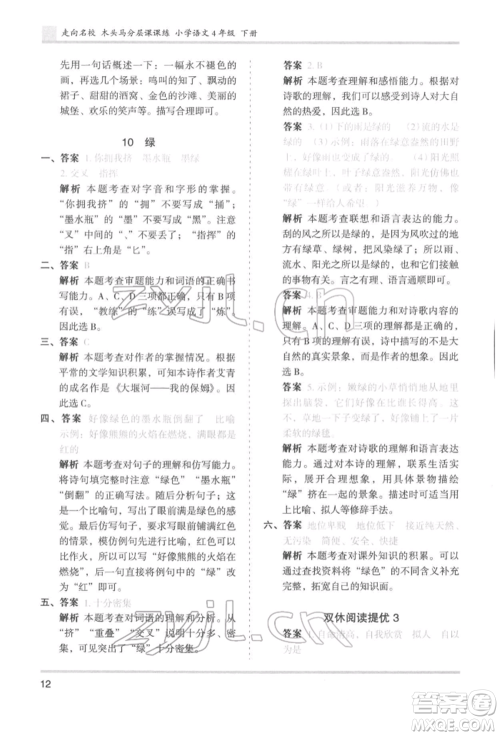
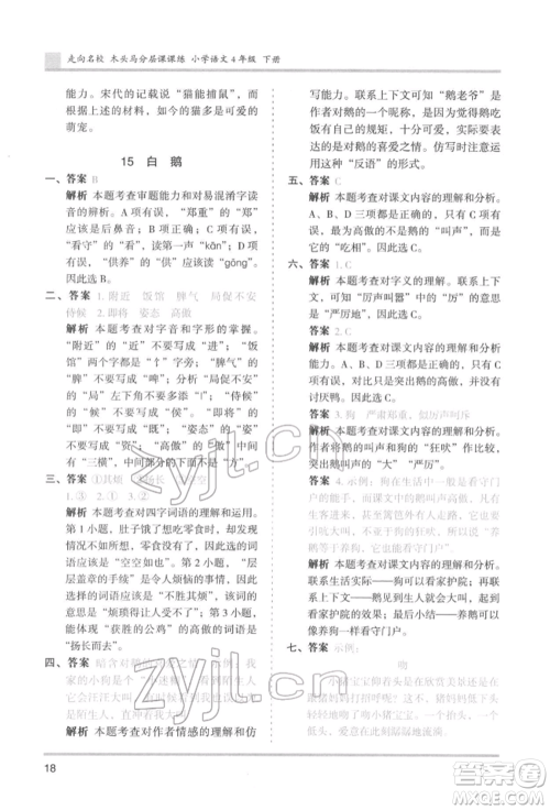
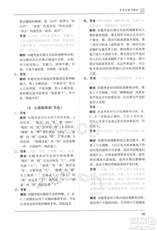
湖南师范大学出版社2022木头马分层课课练四年级下册语文人教版浙江专版参考答案小编已经为大家收集整理好了,本书是湖南师范大学出版社出版设计,本书详细解读了配套版本教材的知识点,讲解重点突出,语言简明,通俗易懂,解决了学生学习中的困难;重点、难点、易错点、考点配备例题讲解,让学习变得简单起来,有兴趣的同学,可以到答案圈查阅参考哦!

答案如下:
























































湖南师范大学出版社2022木头马分层课课练四年级下册数学人教版浙江专版参考答案
2022-05-24 08:39:32
湖南师范大学出版社2022木头马分层课课练四年级下册数学人教版浙江专版参考答案小编已经为大家收集整理好了,本书是湖南师范大学出版社出版设计,本书不仅设有全面系统的课时作
湖南师范大学出版社2022木头马分层课课练三年级下册科学教科版参考答案
2022-05-24 08:33:29
湖南师范大学出版社2022木头马分层课课练三年级下册科学教科版参考答案小编已经为大家收集整理好了,本书是湖南师范大学出版社出版设计,做完本书练习的同学,可以到答案圈查阅参
湖南师范大学出版社2022木头马分层课课练三年级下册英语人教版参考答案
2022-05-24 08:18:52
湖南师范大学出版社2022木头马分层课课练三年级下册英语人教版参考答案小编已经为大家收集整理好了,本书是湖南师范大学出版社出版设计,有兴趣的同学,可以到答案圈查阅一下哦!湖
鹭江出版社2022木头马分层课课练三年级下册语文人教版福建专版参考答案
2022-05-24 08:10:47
鹭江出版社2022木头马分层课课练三年级下册语文人教版福建专版参考答案小编已经为大家收集整理好了,本书是鹭江出版社出版设计,本书将阅读方法、解题方法、口语及书面表达方法
2022木头马分层课课练下册系列答案