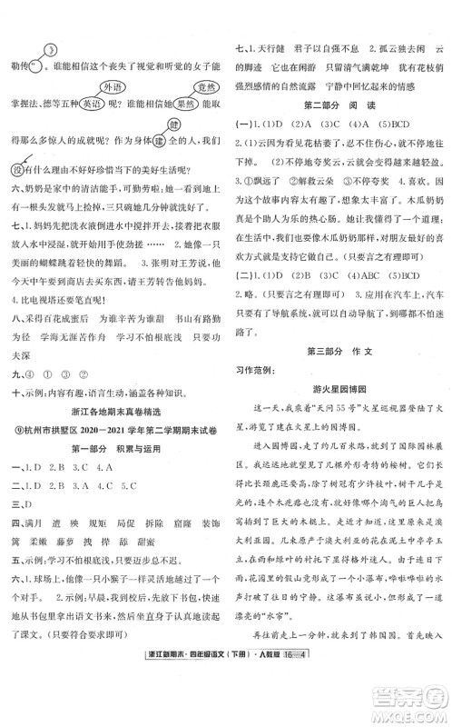
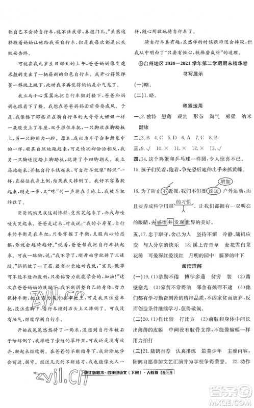
延边人民出版社2022浙江新期末四年级语文下册人教版答案小编为大家整理好了,本书是由何林主编,适用于2022年春季四年级下学期的同学,遵循新课标对每个学段的目标要求,全面整合教材内容,重点解析透,解读方法活,系统梳理所学知识,做完的同学可以来答案圈核对一下,及时纠正错误哦。

浙江新期末系列其他年级和科目的参考答案小编也有整理,大家可以在答案圈搜索查看。












延边人民出版社2022浙江新期末三年级英语下册人教版宁波专版答案
2022-04-22 10:59:28
延边人民出版社2022浙江新期末三年级英语下册人教版宁波专版答案小编为大家整理好了,本书是由何林主编,适用于2022年春季三年级下学期宁波地区的同学,注重基础,梯度恰当,强化基础
延边人民出版社2022浙江新期末三年级数学下册人教版宁波专版答案
2022-04-22 10:46:12
延边人民出版社2022浙江新期末三年级数学下册人教版宁波专版答案小编为大家整理好了,本书是由何林主编,适用于2022年春季三年级下学期宁波地区的同学,强调与课本同步,知识点更细
延边人民出版社2022浙江新期末三年级语文下册人教版宁波专版答案
2022-04-22 10:29:17
延边人民出版社2022浙江新期末三年级语文下册人教版宁波专版答案小编整理好了,本书是由何林主编,适用于2022年春季三年级下学期宁波地区的同学,围绕教材上的知识点进行分类整合
延边人民出版社2022浙江新期末三年级科学下册教科版答案
2022-04-22 10:14:25
延边人民出版社2022浙江新期末三年级科学下册教科版答案小编为大家整理好了,本书是由何林主编,适用于2022年春季三年级下学期的同学,习题基于课本知识,把知识点融合到题目中,通过
浙江新期末系列答案