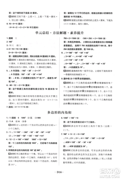
首都师范大学出版社2022小学必刷题四年级数学下册苏教版参考答案小编已经为大家收集整理好了,本书是由首都师范大学出版社出版,本书贴合苏教版数学教科书进行编写,全面辅导学生易错知识点及题型,帮助学生快速提升成绩,想试试这本书的同学,可以来做做看哦!

答案如下:


























新世界出版社2022小学必刷题三年级英语下册译林版参考答案
2022-03-28 08:12:02
新世界出版社2022小学必刷题三年级英语下册译林版参考答案小编已经为大家收集整理好了,本书是由新世界出版社出版设计,本书针对三年级英语课上所学的各个知识点对学生进行全面
首都师范大学出版社2022小学必刷题三年级语文下册人教版参考答案
2022-03-28 08:02:53
首都师范大学出版社2022小学必刷题三年级语文下册人教版参考答案小编已经为大家收集整理好了,本书是由首都师范大学出版社出版设计,做完练习题的小伙伴,可以到答案圈查阅参考一
首都师范大学出版社2022小学必刷题三年级数学下册苏教版参考答案
2022-03-28 07:50:00
首都师范大学出版社2022小学必刷题三年级数学下册苏教版参考答案小编已经为大家收集整理好了,本书是由首都师范大学出版社出版设计,有喜欢本书的同学,可以到答案圈查阅参考哦!首
吉林教育出版社2022典中点综合应用创新题四年级数学下册苏教版参考答案
2022-03-18 13:56:45
吉林教育出版社2022典中点综合应用创新题四年级数学下册苏教版参考答案小编已经为大家收集整理好了,本书是由吉林教育出版社出版设计,本书针对四年级数学对学生进行全面辅导,加
2022小学必刷题下册系列答案