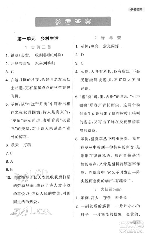
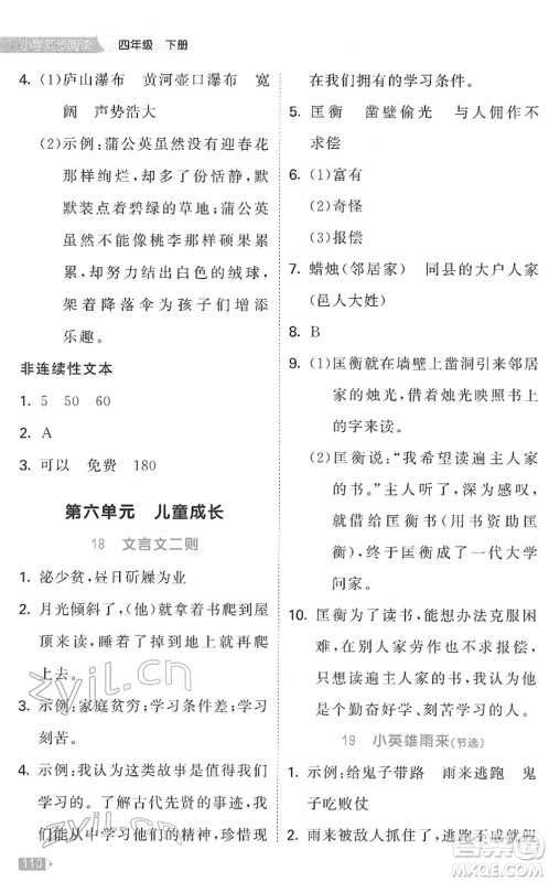
教育科学出版社2022春季53天天练小学同步阅读四年级下册人教版答案小编为大家整理好了,本书适用于2022年春季开学四年级下学期,使用人教版教材的师生,练习有层次有梯度,分课同步训练,巩固基础,对学生阅读、写作有很大帮助,同学们做完可以来答案圈核对一下,效率更高哦!

答案如下,仅供参考。答案圈也有整理其他的参考资料,有需要的同学可以搜索查看。
















教育科学出版社2022春季53天天练五年级英语下册MJ闽教版答案
2022-02-17 08:33:48
教育科学出版社2022春季53天天练五年级英语下册MJ闽教版答案小编为大家整理好了,本书适用于2022年春季开学五年级下学期,使用闽教版教材的师生,归类整合学习测试,形成不同的专题
地质出版社2022春季53天天练五年级英语下册WY外研版答案
2022-02-17 08:27:56
地质出版社2022春季53天天练五年级英语下册WY外研版答案小编为大家整理好了,本书适用于2022年春季开学五年级下学期,使用外研版教材的师生,紧扣教材结合课堂教学,通过课时练、专
教育科学出版社2022春季53天天练五年级英语下册教科版广州专用答案
2022-02-17 08:20:03
教育科学出版社2022春季53天天练五年级英语下册教科版广州专用答案小编为大家整理好了,本书适用于2022年广州春季开学五年级下学期,使用教科版教材的师生,紧扣考纲同步教材,突出
教育科学出版社2022春季53天天练五年级英语下册JT人教精通版答案
2022-02-17 08:12:05
教育科学出版社2022春季53天天练五年级英语下册JT人教精通版答案小编为大家整理好了,本书适用于2022年春季开学五年级下学期,使用人教精通版教材的师生,对问题讲解得清晰透彻,一
2022年53天天练下册系列答案