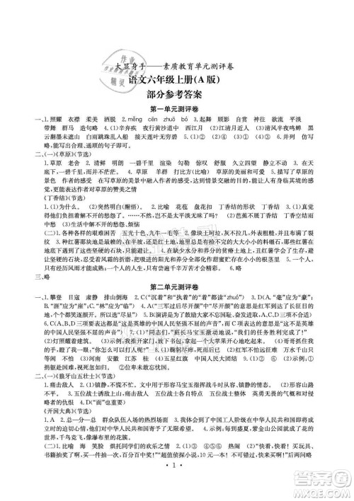
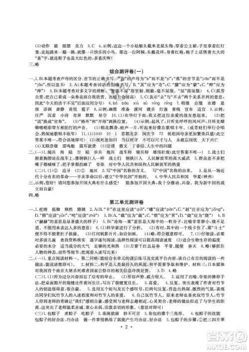
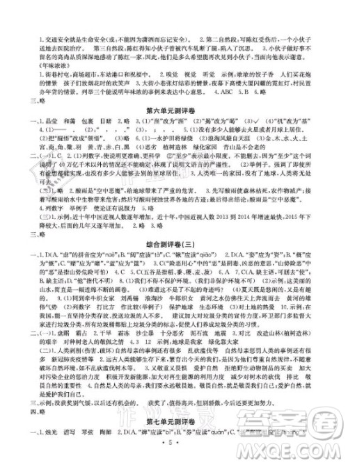
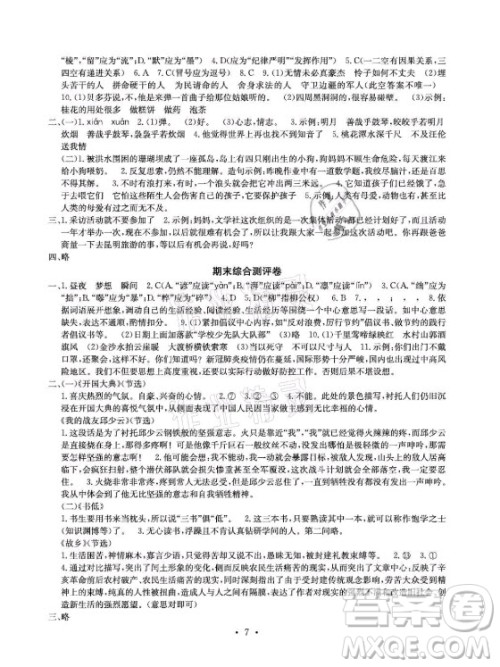
光明日报出版社2021大显身手素质教育单元测评卷语文六年级上册A版人教版答案小编已经收集整理好了,结合不同版本教材对应相应的训练特色,针对每个单元的知识点的总结,需要核对参考的伙伴可以来答案圈查看!

本书系列的其他年级和科目的答案小编也有收集整理,需要核对的伙伴可以在答案圈对应的年级搜索查看!







光明日报出版社2021大显身手素质教育单元测评卷英语五年级上册A版外研版答案
2021-11-10 16:11:18
光明日报出版社2021大显身手素质教育单元测评卷英语五年级上册A版外研版答案小编已经收集整理好了,结合不同版本教材对应相应的训练特色,针对每个单元的知识点的总结,需要核对
光明日报出版社2021大显身手素质教育单元测评卷英语五年级上册B版人教版答案
2021-11-10 15:55:16
光明日报出版社2021大显身手素质教育单元测评卷英语五年级上册B版人教版答案小编已经收集整理好了,结合不同版本教材对应相应的训练特色,针对每个单元的知识点的总结,需要核对
光明日报出版社2021大显身手素质教育单元测评卷数学五年级上册B版苏教版答案
2021-11-10 15:42:13
光明日报出版社2021大显身手素质教育单元测评卷数学五年级上册B版苏教版答案小编已经收集整理好了,结合不同版本教材对应相应的训练特色,针对每个单元的知识点的总结,需要核对
光明日报出版社2021大显身手素质教育单元测评卷数学五年级上册A版北师大版答案
2021-11-10 15:22:37
光明日报出版社2021大显身手素质教育单元测评卷数学五年级上册A版北师大版答案小编已经收集整理好了,结合不同版本教材对应相应的训练特色,针对每个单元的知识点的总结,需要核