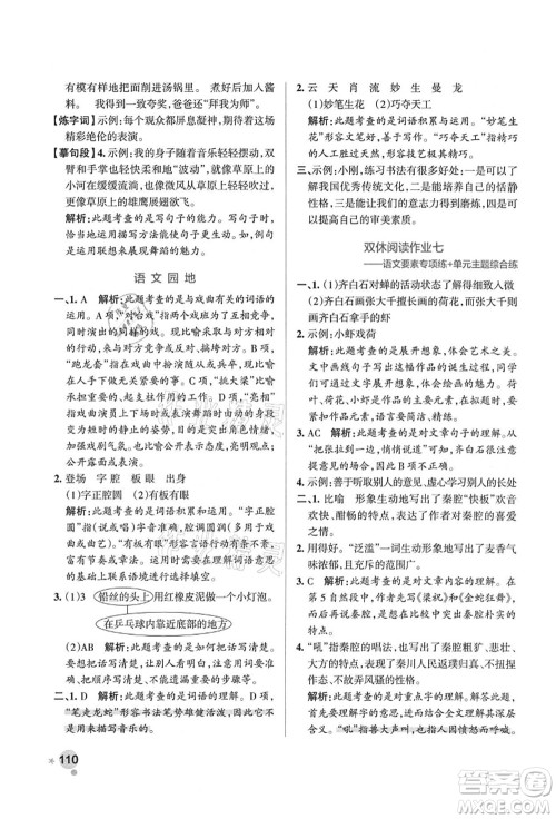
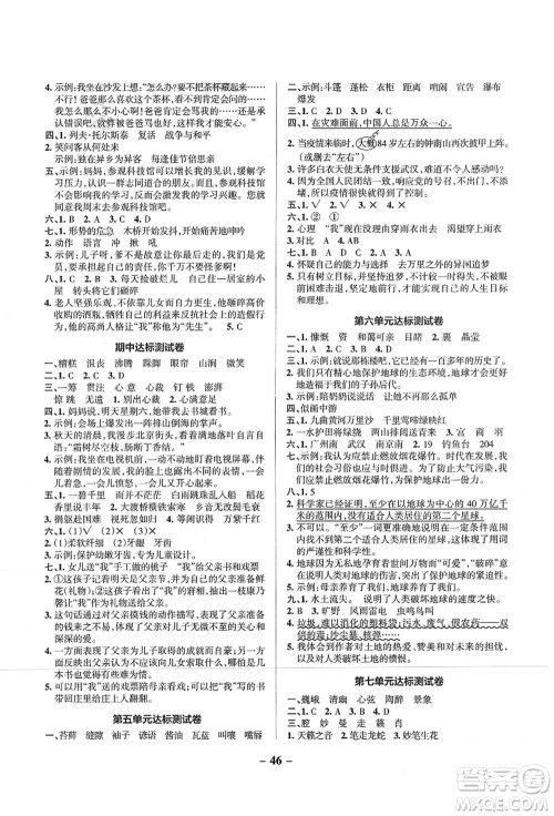
陕西师范大学出版总社有限公司2021秋季小学学霸作业本六年级语文上册统编版广东专版答案小编为大家整理好了,本书是由牛胜玉主编的教辅类书籍,书中合理划分课时,含有基础达标训练、能培优训练、漫画思维导图、整合专项知识等等,对学生的成绩提升非常有帮助,需要核对答案的同学可以来看看哦!

参考答案下图所示,请同学们仔细核对。



































辽宁教育出版社2021秋季小学学霸作业本六年级语文上册统编版答案
2021-08-23 11:29:30
辽宁教育出版社2021秋季小学学霸作业本六年级语文上册统编版答案小编为大家整理好了,本书是由辽宁教育出版社出版,牛胜玉主编的教辅类书籍,书中合理划分课时,含有基础达标训练、
辽宁教育出版社2021秋季小学学霸作业本五年级英语上册JK教科版广州专版答案
2021-08-23 11:17:07
辽宁教育出版社2021秋季小学学霸作业本五年级英语上册JK教科版广州专版答案小编为大家整理好了,本书是由辽宁教育出版社出版,牛胜玉主编的教辅类书籍,结合广州地区教学特色,内容
陕西师范大学出版总社有限公司2021秋季小学学霸作业本五年级英语上册YL译林版江苏专版答案
2021-08-23 11:02:21
陕西师范大学出版总社有限公司2021秋季小学学霸作业本五年级英语上册YL译林版江苏专版答案小编为大家整理好了,本书是由牛胜玉主编的教辅类书籍,结合江苏地区教学特色,内容丰富
陕西师范大学出版总社有限公司2021秋季小学学霸作业本五年级英语上册WY外研版答案
2021-08-23 10:50:29
陕西师范大学出版总社有限公司2021秋季小学学霸作业本五年级英语上册WY外研版答案小编为大家整理好了,本书是由牛胜玉主编的教辅类书籍,内容丰富,信息充足,知识点覆盖面全,规律方
2021秋季小学学霸作业本系列答案