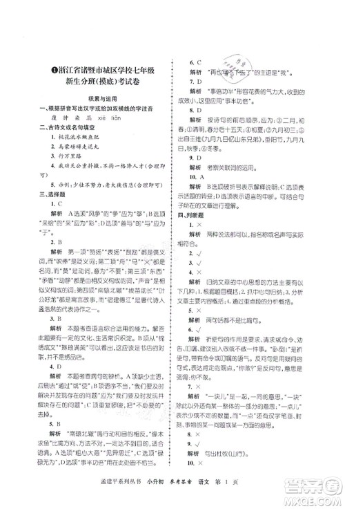
浙江工商大学出版社2021孟建平系列丛书小升初名校初一新生分班(摸底)考试卷语文答案为同学们整理好了,本书是由浙江工商大学出版社出版发行的初一分班试卷集,包括对小学阶段三年级到六年级上下册的知识分别进行一个综合测试,以及针对小升初摸底考试的一个测试,对学生提高解题能力,把握出题脉络,有较大的帮助。

参考答案如下,欢迎同学们查阅。































四川大学出版社2021升入重点校总复习语文答案
2021-08-17 15:29:19
四川大学出版社2021升入重点校总复习语文答案小编为同学们整理好了,本书是由四川大学出版社出版发行,吕娜主编的小升初复习、入学试卷集,包括小学毕业综合复习、重点名校招生考
浙江工商大学出版社2021孟建平系列丛书小升初名校招生(入学)考试卷科学答案
2021-08-17 15:15:23
浙江工商大学出版社2021孟建平系列丛书小升初名校招生(入学)考试卷科学答案为同学们整理好了,本书是由浙江工商大学出版社出版发行的小升初入学试卷集,包括对小学阶段三年级到
浙江工商大学出版社2021孟建平系列丛书小升初名校招生(入学)考试卷英语答案
2021-08-17 15:03:48
浙江工商大学出版社2021孟建平系列丛书小升初名校招生(入学)考试卷英语答案为同学们整理好了,本书是由浙江工商大学出版社出版发行的小升初入学试卷集,包括对小学阶段三年级到
浙江工商大学出版社2021孟建平系列丛书小升初名校招生(入学)考试卷语文答案
2021-08-17 14:50:19
浙江工商大学出版社2021孟建平系列丛书小升初名校招生(入学)考试卷语文答案为同学们整理好了,本书是由浙江工商大学出版社出版发行的小升初入学试卷集,包括对小学阶段三年级到
2021小升初入学测试卷系列答案