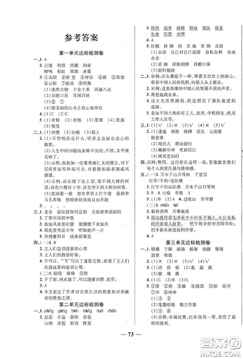
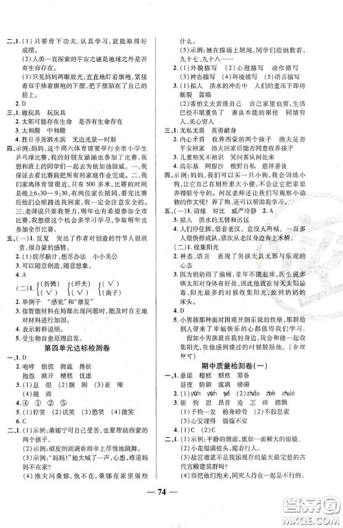
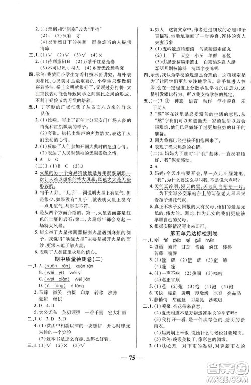
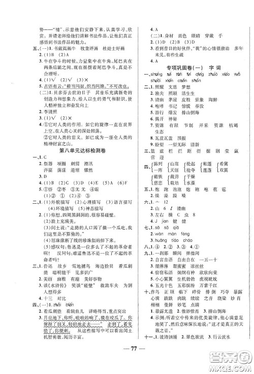
云南本土名校金卷六年级语文上册的答案小编已经收集整理好了,做完了之后可以来检查一下,看看自己做的对不对,不要直接照抄答案哦,其他学科的和其他年级的直接站内搜书名吧!

答案如下,仅供参考!








2020秋培优金卷1号全能卷六年级语文上册答案
2020-11-14 12:03:08
小编这次收集整理的是2020秋培优金卷1号六年级语文上册的答案,做完了之后可以来检查一下,看看自己做的对不对,这个系列的还有其他学科的哦,直接站内搜书名吧!2020秋培优金卷1号六
2020秋云南本土名校金卷六年级数学上册答案
2020-11-13 19:14:25
小编这次收集整理的是2020秋云南本土名校金卷六年级数学上册的答案,做完了之后可以来检查一下,看看自己做的对不对,不要直接照抄答案哦,其他学科的和其他年级的直接站内搜书名吧
2020秋云南本土名校金卷五年级语文上册答案
2020-11-13 18:46:36
云南本土名校金卷五年级语文上册的答案小编已经收集整理好了,做完了之后可以来检查一下,这个系列的还有其他学科的哦,直接站内搜书名就可以了,非常方便!2020秋云南本土名校金卷五
2020秋云南本土名校金卷五年级数学上册答案
2020-11-13 18:08:39
2020秋云南本土名校金卷五年级数学上册的答案小编已经收集整理好了,做完了之后可以来检查一下,看看自己做的对不对,不要直接照抄答案哦,其他学科的和其他年级的直接站内搜书名吧