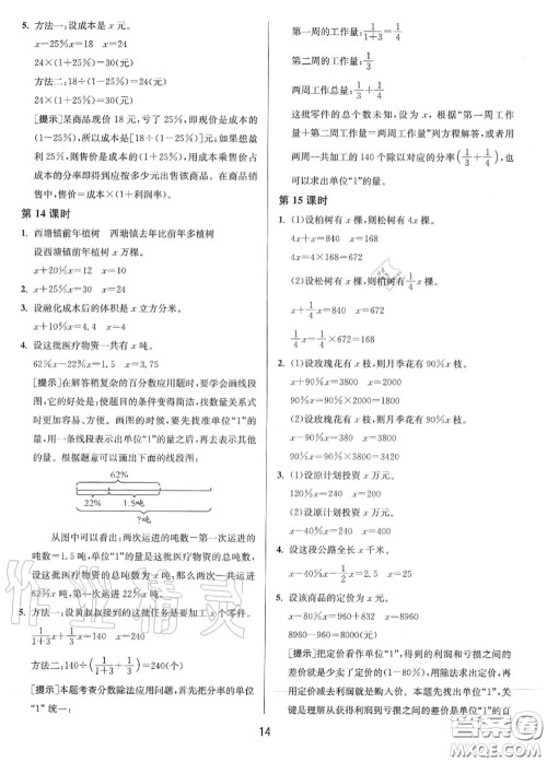
2020秋1课3练单元达标测试六年级数学上册苏教版参考答案更新啦,最新版答案来喽,更新到的是数学学科苏教版的答案,做完习题可以来对对答案,有做错的题目及时修改,答案如下。

书名:1课3练单元达标测试,学科:六年级数学,版本:苏教版,出版社:江苏人民出版社




















2020年经纶学典口算达人六年级数学上册BS北师版答案
2020-08-25 09:45:04
2020年经纶学典口算达人六年级数学上册BS北师版答案小编已经收集整理好了,需要核对参考的伙伴注意查看哦2020年经纶学典口算达人六年级数学上册BS北师版答案本书系列的其他年
2020年经纶学典口算达人六年级数学上册RJ人教版答案
2020-08-25 09:35:25
2020年经纶学典口算达人六年级数学上册RJ人教版答案小编已经收集整理好了,需要核对参考的伙伴注意查看哦2020年经纶学典口算达人六年级数学上册RJ人教版答案本书系列的其他年
2020年秋世纪金榜金榜小博士六年级数学上册人教版答案
2020-08-25 08:10:38
2020年秋世纪金榜金榜小博士六年级数学上册人教版答案更新啦,最新版答案小编已经和同学们分享,更新到的是数学学科人教版的答案,做完习题不妨来对对答案,答案如下,仅供参考。2020
天津人民出版社2020秋全品小复习六年级数学上册北师版答案
2020-08-24 10:10:33
天津人民出版社2020秋全品小复习六年级数学上册北师版答案更新啦,最新版答案来喽,全品小复习系列答案小编已经陆续开始更新,这次和同学们分享到的是数学学科北师版的答案,需要不