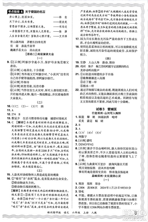
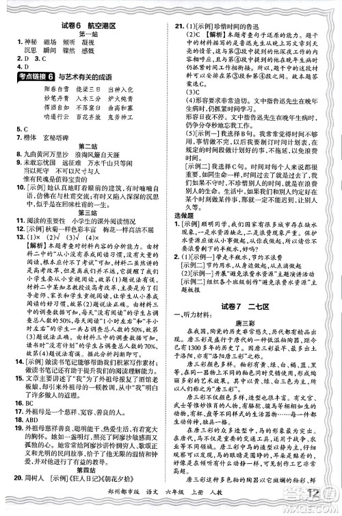
语文这门学科在六年级难度不小,同学们在课下要多花时间,通过实操来及时回顾所学的内容,今天小编为同学们整理了江西人民出版社2024年秋王朝霞期末真题精编六年级语文上册人教版郑州都市版答案,练习完的同学可以来答案圈核对一下答案。

答案如下,仅供参考:















江西人民出版社2024年秋王朝霞期末真题精编六年级语文上册人教版大武汉专版答案
2024-12-24 17:30:02
进入小学六年级,语文这门学科的难度不小,同学们要重视起来,在课下多做练习,今天小编为同学们整理了江西人民出版社2024年秋王朝霞期末真题精编六年级语文上册人教版大武汉专版答
江西人民出版社2024年秋王朝霞期末真题精编六年级语文上册人教版安阳濮阳专版答案
2024-12-24 16:42:28
今天小编为同学们整理了江西人民出版社2024年秋王朝霞期末真题精编六年级语文上册人教版安阳濮阳专版答案,本练习抓题很典型,有知识点整合,让同学们可以通过训练来巩固知识,提升
江西人民出版社2024年秋王朝霞期末真题精编六年级数学上册苏教版平顶山专版答案
2024-12-24 16:24:22
今天小编为同学们整理了江西人民出版社2024年秋王朝霞期末真题精编六年级数学上册苏教版平顶山专版答案,本练习帮助同学们进行练习训练,让同学们可以检测课堂上的知识是否掌握
江西人民出版社2024年秋王朝霞期末真题精编六年级数学上册北师大版郑州都市版答案
2024-12-24 16:08:52
今天小编为同学们整理了江西人民出版社2024年秋王朝霞期末真题精编六年级数学上册北师大版郑州都市版答案,本练习可以帮助同学们进行随堂小练,检测课本上的知识有没有掌握牢固