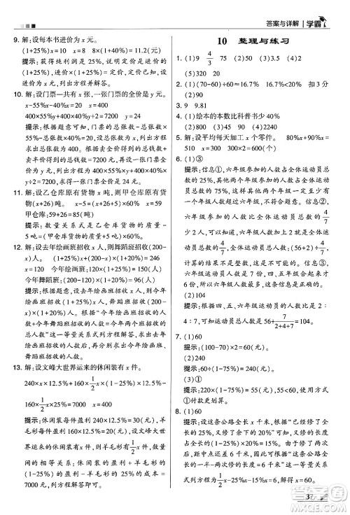
数学这门学科需要同学们多做练习,通过实操运用课堂上的知识,在练习的过程中把知识搞懂吃透,今天小编为同学们整理了河海大学出版社2024年秋5星学霸六年级数学上册苏教版答案,练习完的同学可以来答案圈核对一下答案。

答案如下,仅供参考:
















































江西人民出版社2024年秋王朝霞各地期末试卷精选六年级数学上册苏教版洛阳专版答案
2024-12-20 15:35:09
数学是一门很重要的学科,同学们要把它学好,平时可以通过练习的方式检测知识掌握程度,今天小编为同学们整理了江西人民出版社2024年秋王朝霞各地期末试卷精选六年级数学上册苏教
江西人民出版社2024年秋王朝霞各地期末试卷精选六年级数学上册冀教版河北专版答案
2024-12-20 15:22:09
今天小编为同学们整理了江西人民出版社2024年秋王朝霞各地期末试卷精选六年级数学上册冀教版河北专版答案,本练习编写内容全面,知识点分类细致,可以针对薄弱知识点进行巩固训练
江西人民出版社2024年秋王朝霞各地期末试卷精选六年级数学上册北师大版河南专版答案
2024-12-20 14:56:18
数学这门学科的难度会随着年级的增加而变难,同学们一定要认真学好每一节课,吃透每一个知识点,今天小编为同学们整理了江西人民出版社2024年秋王朝霞各地期末试卷精选六年级数学
江西人民出版社2024年秋王朝霞各地期末试卷精选六年级数学上册人教版洛阳专版答案
2024-12-20 14:43:28
数学这门学科需要同学们反复巩固训练,通过训练灵活运用所学知识,拓展思维能力,今天小编为同学们整理了江西人民出版社2024年秋王朝霞各地期末试卷精选六年级数学上册人教版洛阳