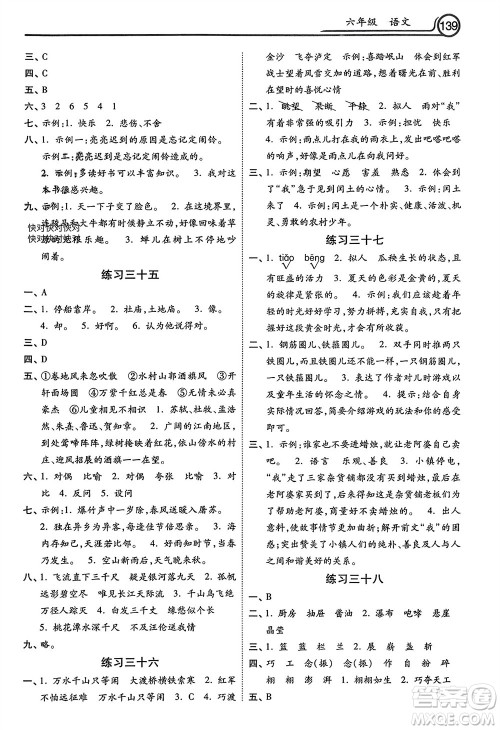
今天分享河北美术出版社2024寒假作业六年级语文通用版参考答案,感兴趣的可以看过来。这是为小学六年级学生搜集到的寒假练习册答案,内容新颖,希望能帮助你们提高语文成绩。当然,答案仅供参考哦!

答案如下:










甘肃少年儿童出版社2024寒假作业六年级英语人教版参考答案
2024-01-19 09:55:11
在小学六年级,学生们的学习压力不小,寒假时间要把握住,争取提高成绩。小编整理了甘肃少年儿童出版社2024寒假作业六年级英语人教版参考答案,内容丰富,感兴趣的可以看过来。不过,答
甘肃少年儿童出版社2024义务教育教科书寒假作业六年级英语人教版参考答案
2024-01-19 09:45:22
小编整理了甘肃少年儿童出版社2024义务教育教科书寒假作业六年级英语人教版参考答案,内容丰富,感兴趣的可以看过来。这是为小学六年级学生搜集到的寒假练习册答案,希望能帮到你
湖南大学出版社2024北京央教湘岳假期寒假作业七年级道德与法治人教版答案
2024-01-19 09:18:05
道德与法治这门学科在七年级难度还不大,同学们在假期要多花时间,多记多练,今天小编为同学们整理了湖南大学出版社2024北京央教湘岳假期寒假作业七年级道德与法治人教版答案,练习
湖南大学出版社2024北京央教湘岳假期寒假作业八年级生物苏教版答案
2024-01-19 08:58:36
今天小编为同学们整理了湖南大学出版社2024北京央教湘岳假期寒假作业八年级生物苏教版答案,本练习内容丰富全面,有知识点整合,帮助同学们巩固基础,同时拓展知识,提升成绩,练习完的