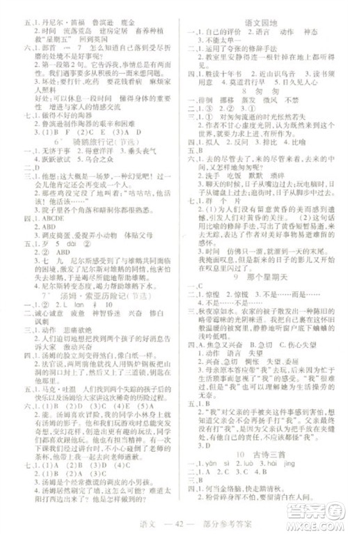
今天整理了二十一世纪出版社2023新课程新练习六年级语文下册人教版参考答案,欢迎大家查阅。这是为六年级学生准备的语文练习册答案,如果你想提升自己的成绩,那么课下一定要训练。此外,答案仅供参考哟。

答案如下:








二十一世纪出版社2023新课程新练习六年级数学下册人教版参考答案
2023-02-20 17:19:20
在小学六年级,数学科目要重点关注,如果你的成绩一般,那么务必花时间补起来,千万不能再偷懒了。今天分享二十一世纪出版社2023新课程新练习六年级数学下册人教版参考答案,感兴趣的
二十一世纪出版社2023新课程新练习五年级英语下册科普版参考答案
2023-02-20 17:04:52
今天整理了二十一世纪出版社2023新课程新练习五年级英语下册科普版参考答案,欢迎大家查阅。这份答案贴合教材,希望能够帮助你们巩固所学知识,提高英语成绩。当然,答案仅供参考,千
二十一世纪出版社2023新课程新练习五年级英语下册人教PEP版参考答案
2023-02-20 16:56:53
在小学五年级,英语科目的学习难度有所提升,大家得多花心思,课下也要多做练习,把知识点巩固好。今天分享二十一世纪出版社2023新课程新练习五年级英语下册人教PEP版参考答案,赶紧
二十一世纪出版社2023新课程新练习五年级语文下册统编版参考答案
2023-02-20 16:44:18
据悉,二十一世纪出版社2023新课程新练习五年级语文下册统编版参考答案出炉了,小编整理了相关内容,感兴趣的看过来。其实,五年级的语文学习是很重要的,只有多做题目,才能在考试中拿
2023新课程新练习下册系列答案