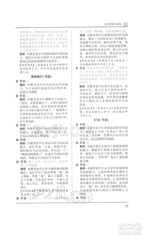
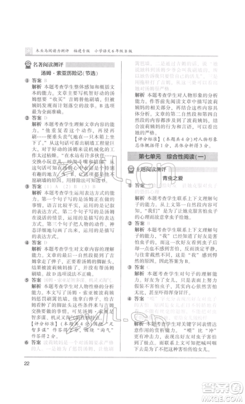
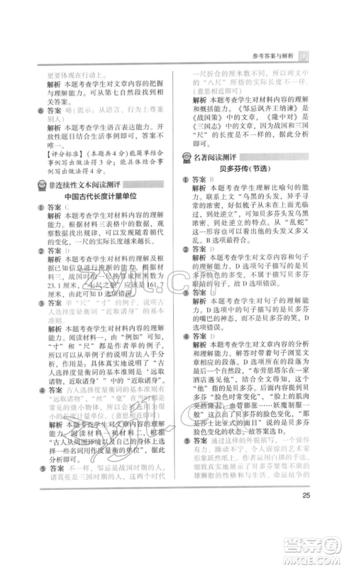
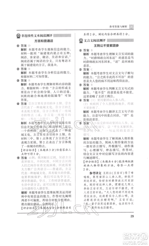
鹭江出版社2022木头马阅读力测评六年级语文人教版B版福建专版参考答案小编已经为大家收集整理好了,本书是鹭江出版社出版设计,本书主要汇集了各年级学生所学到的各种课外知识点,结合学生本阶段认知,对不同讲次由认识到巩固提高,达到对每一讲的熟练应用。每道题的详细解析,帮助学生整理思路,有兴趣的同学,可以到答案圈看看哦!

答案如下:












































江苏凤凰文艺出版社2022木头马阅读力测评六年级语文人教版A版湖南专版参考答案
2022-10-31 14:36:11
江苏凤凰文艺出版社2022木头马阅读力测评六年级语文人教版A版湖南专版参考答案已经为大家收集整理好了,本书是江苏凤凰文艺出版社出版设计,需要答案的同学,可以到答案圈看看哦!
江苏凤凰文艺出版社2022木头马阅读力测评六年级语文人教版A本广东专版参考答案
2022-10-31 13:56:39
江苏凤凰文艺出版社2022木头马阅读力测评六年级语文人教版A本广东专版参考答案小编已经为大家收集整理好了,本书是江苏凤凰文艺出版社出版设计,需要答案的同学,可以到答案圈看
鹭江出版社2022木头马阅读力测评六年级语文人教版A版福建专版参考答案
2022-10-31 13:41:08
鹭江出版社2022木头马阅读力测评六年级语文人教版A版福建专版参考答案小编已经为大家收集整理好了,本书是鹭江出版社出版设计,有需要本书答案的同学,可以到答案圈看看哦!鹭江出
江苏凤凰美术出版社2022木头马阅读力测评六年级语文人教版B版大武汉专版参考答案
2022-10-31 13:29:14
江苏凤凰美术出版社2022木头马阅读力测评六年级语文人教版B版大武汉专版参考答案小编已经为大家收集整理好了,本书是江苏凤凰美术出版社出版设计,有需要本书答案的同学,可以到
2022木头马阅读力测评上系列答案