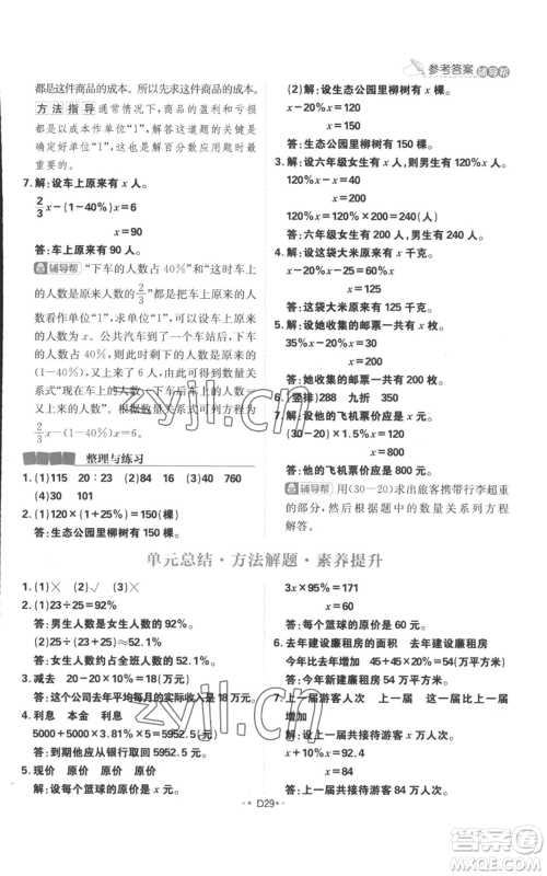
首都师范大学出版社2022小学必刷题六年级上册数学苏教版参考答案小编已经为大家收集整理好了,本书是首都师范大学出版社出版设计,有对本书感兴趣的同学,可以到答案圈查阅参考一下哦!

答案如下:









































首都师范大学出版社2022小学必刷题五年级上册英语译林版参考答案
2022-08-01 10:30:36
首都师范大学出版社2022小学必刷题五年级上册英语译林版参考答案小编已经为大家收集整理好了,本书是首都师范大学出版社出版设计,本书从不同的角度去思考问题、解决问题,从而培
首都师范大学出版社2022小学必刷题五年级上册语文人教版参考答案
2022-08-01 10:15:17
首都师范大学出版社2022小学必刷题五年级上册语文人教版参考答案小编已经为大家收集整理后了,本书是首都师范大学出版社出版设计,本书以新课标为依据,精选经典诗词、小古文和现
首都师范大学出版社2022小学必刷题五年级上册数学人教版参考答案
2022-08-01 10:02:55
首都师范大学出版社2022小学必刷题五年级上册数学人教版参考答案小编已经为大家收集整理好了,本书是首都师范大学出版社出版设计,整合单元知识的重难点,同时设置例题讲解和反馈
首都师范大学出版社2022小学必刷题五年级上册数学苏教版参考答案
2022-08-01 09:47:11
首都师范大学出版社2022小学必刷题五年级上册数学苏教版参考答案小编已经为大家收集整理好了,本书是首都师范大学出版社出版设计,有对本书感兴趣的同学,可以到答案圈看看哦!首都