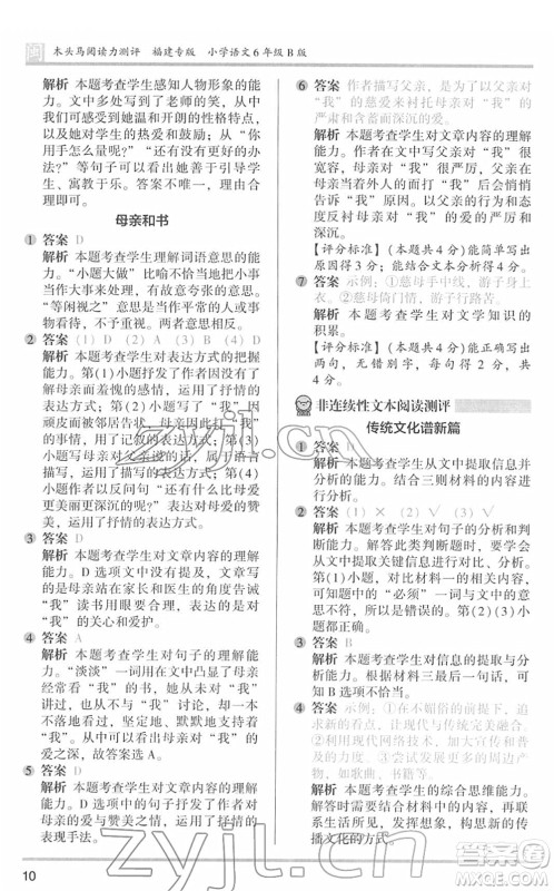
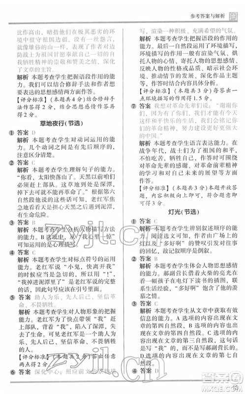
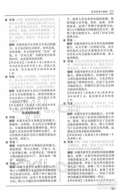
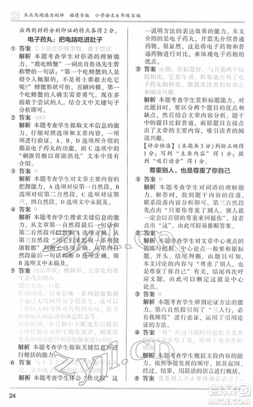
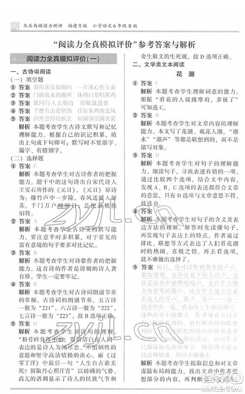
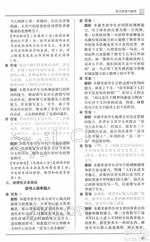
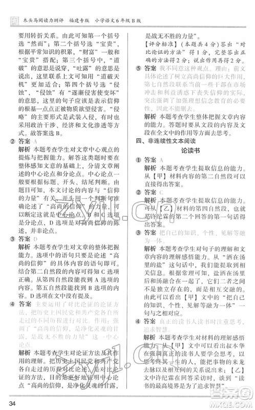
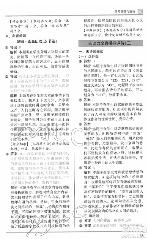
鹭江出版社2022木头马阅读力测评六年级语文下册B版福建专版答案小编为大家整理好了,本书是由鹭江出版社出版发行,巩固基础知识,加深记忆,阅读专项知识点强化训练,综合总复习,查漏补缺夯实基础,完成练习的同学们快来核对一下答案,看看做的怎么样吧。

答案如下,仅供参考












































江苏凤凰文艺出版社2022木头马阅读力测评六年级语文下册B版广东专版答案
2022-06-12 13:55:58
江苏凤凰文艺出版社2022木头马阅读力测评六年级语文下册B版广东专版答案小编为大家整理好了,本书是由江苏凤凰文艺出版社出版发行,郑中丽主编,习题基于课本,把知识点融合到题目
江苏凤凰文艺出版社2022木头马阅读力测评六年级语文下册B版武汉专版答案
2022-06-12 13:42:18
江苏凤凰文艺出版社2022木头马阅读力测评六年级语文下册B版武汉专版答案小编为大家整理好了,本书是由江苏凤凰文艺出版社出版发行,郑中丽主编,内容涵盖全,基础知识、基本技能、
江苏凤凰文艺出版社2022木头马阅读力测评六年级语文下册B版浙江专版答案
2022-06-12 13:27:45
江苏凤凰文艺出版社2022木头马阅读力测评六年级语文下册B版浙江专版答案小编为大家整理好了,本书是由江苏凤凰文艺出版社出版发行,徐华军主编,习题具有较强的代表性,针对阅读模
鹭江出版社2022木头马阅读力测评五年级语文下册B版福建专版答案
2022-06-12 11:45:08
鹭江出版社2022木头马阅读力测评五年级语文下册B版福建专版答案小编为大家整理好了,本书是由鹭江出版社出版发行,设计的题型全面典型,把教材中的重点、难点分布到不同的题型当
木头马阅读力测评系列答案