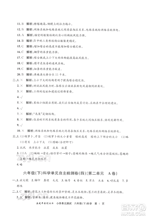
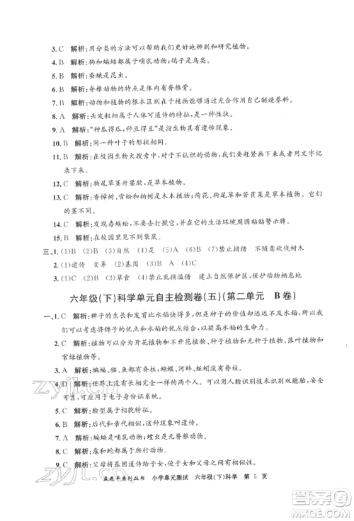
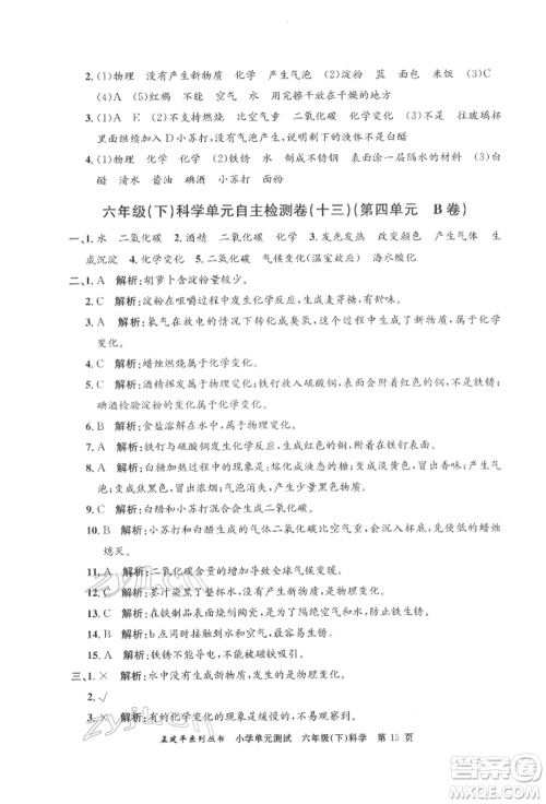
浙江工商大学出版社2022孟建平系列小学单元测试六年级下册科学教科版参考答案小编已经为大家收集整理好了,本书是浙江工商大学出版社出版设计,这本书贴合教材设计出版,帮助学生了解并熟悉掌握课上所学新知识,同时也培养了学生对科学的兴趣,如果你喜欢这本书,你可以做做这本书的练习题,做完之后到答案圈查阅参考答案,相信会给你提供一定帮助的!

答案如下:
























浙江工商大学出版社2022孟建平系列小学单元测试六年级下册语文人教版参考答案
2022-03-31 08:05:39
浙江工商大学出版社2022孟建平系列小学单元测试六年级下册语文人教版参考答案小编已经为大家收集整理好了,本书是浙江工商大学出版社出版设计,本书将阅读方法、解题方法、口语
浙江工商大学出版社2022孟建平系列小学单元测试六年级下册数学人教版参考答案
2022-03-30 17:20:20
浙江工商大学出版社2022孟建平系列小学单元测试六年级下册数学人教版参考答案小编已经为大家收集整理好了,本书是浙江工商大学出版社出版设计,本书倡导同步提优的理念,与相应版
浙江工商大学出版社2022孟建平系列小学单元测试五年级下册科学教科版参考答案
2022-03-30 17:13:14
浙江工商大学出版社2022孟建平系列小学单元测试五年级下册科学教科版参考答案小编已经为大家收集整理好了,做完练习册的小伙伴,可以到答案圈查阅参考哦!浙江工商大学出版社2022
云南科技出版社2021创新成功学习同步导学六年级下册科学教科版参考答案
2021-07-16 10:12:56
云南科技出版社2021创新成功学习同步导学六年级下册科学教科版参考答案小编已经为各位小伙伴收集整理好了,这本书是由云南科技出版社出版设计,针对六年级科学对学生进行全面辅