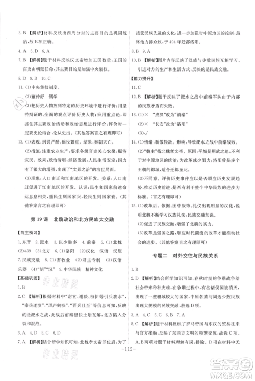
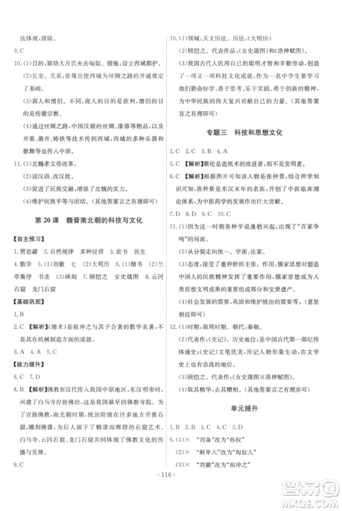
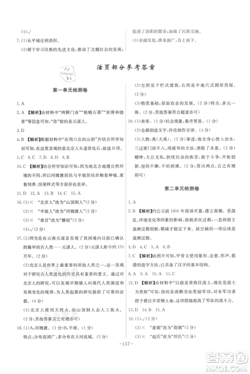
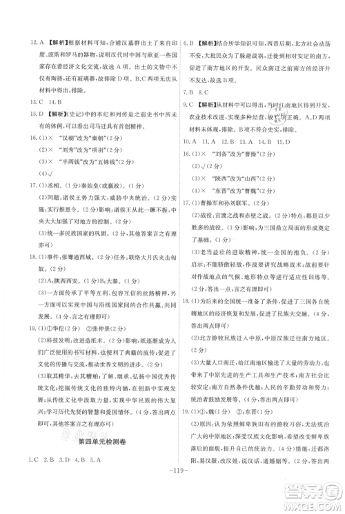
安徽师范大学出版社2021课时A计划七年级上册历史人教版参考答案小编已经为各位同学收集整理好了,这本书是由安徽师范大学出版社出版设计,本书根据教材单元内容,巧妙地将历史与生活相结合,设置了新颖、科学的题型供学生日常练习提高自身成绩,有兴趣的同学,不妨试着做做练习题吧,会给你提供一定的帮助的哦!

答案如下,欢迎查阅!
















安徽师范大学出版社2021课时A计划七年级上册英语外研版参考答案
2021-09-02 15:56:07
安徽师范大学出版社2021课时A计划七年级上册英语外研版参考答案小编已经为各位同学收集整理好了,这本书是由安徽师范大学出版社出版编写,本书针对七年级基础薄弱的学生所设计,
安徽师范大学出版社2021课时A计划七年级上册数学人教版参考答案
2021-09-02 15:44:52
安徽师范大学出版社2021课时A计划七年级上册数学人教版参考答案小编已经为各位同学们收集整理好了,这本书是由安徽师范大学出版社出版编写,本书对每个知识点设置了“基础知识
安徽师范大学出版社2021课时A计划七年级上册语文人教版参考答案
2021-09-02 15:33:48
安徽师范大学出版社2021课时A计划七年级上册语文人教版参考答案小编已经为各位同学收集整理好了,这本书是由安徽师范大学出版社出版编写,本书以新课标为依据,精选经典诗词、小
安徽师范大学出版社2021课时A计划七年级上册数学沪科版参考答案
2021-09-02 15:22:21
安徽师范大学出版社2021课时A计划七年级上册数学沪科版参考答案小编已经为各位同学们收集整理好了,本书是由安徽师范大学出版社出版编写,本书ISBN为9787567629660,有对本书感兴
课时A计划七年级上册系列答案