武昌区2020-2021学年度第二学期期末学业水平测试七年级语文参考答案小编已经收集整理好了,武汉地区的初中已经陆续开始期末考试了,小编这里整理了武昌区的期末考试答案,考完的伙伴可以来答案圈核对答案!

本次考试的其他科目小编也有收集整理,感兴趣的伙伴可以来答案圈搜索查看!



武昌区2020-2021学年度第二学期期末学业水平测试七年级英语参考答案
2021-06-30 15:03:53
武昌区2020-2021学年度第二学期期末学业水平测试七年级英语参考答案小编已经收集整理好了,暑假临近很多地区都在开始准备期末考试了,也有的地方已经考完了,考完想知道自己成绩
武昌区2020-2021学年度第二学期期末学业水平测试八年级数学试卷及参考答案
2021-06-30 11:49:33
武昌区2020-2021学年度第二学期期末学业水平测试八年级数学试卷及参考答案小编已经收集整理好了,暑假将近,小伙伴们都开始了一个学期的结束考验了,考完需要核对答案的伙伴可以
华中师范大学出版社2021走向名校现代文阅读专项训练七年级语文参考答案
2021-06-18 17:01:24
华中师范大学出版社2021走向名校现代文阅读专项训练七年级语文参考答案小编已经为大家收集整理好了,如果大家已经把题目做完了,大家可以到答案圈搜索栏里搜索这本书,核对一下答
甘肃教育出版社2020年义务教育书暑假作业七年级语文参考答案
2020-08-28 07:58:01
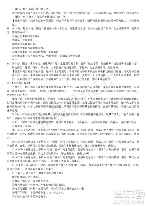
甘肃教育出版社2020年义务教育书暑假作业七年级语文参考答案更新啦,义务教育书暑假作业系列答案小编已经整理了很多,各个年级学科的答案小编都有更新,做完作业不妨来对对答案,答