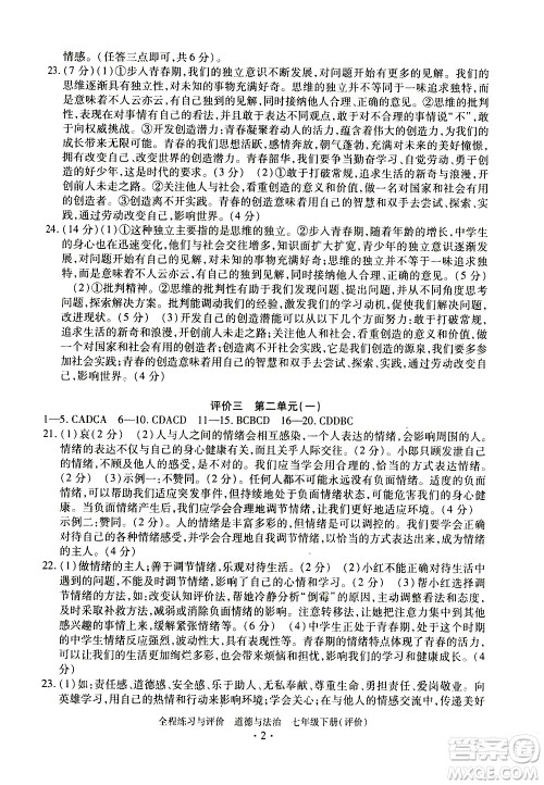
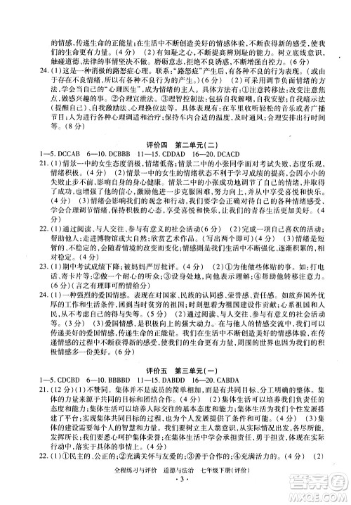
浙江人民出版社2021全程练习与评价评价七年级下册道德与法治R人教版答案小编已经整理好了,范建民主编,巩固课堂学习,练习完可以来的答案圈核对答案!

本书系列的其他科目的答案小编也有整理在答案圈,大家需要核对参考的可以直接在对应得年级搜素查看








浙江人民出版社2021全程练习与评价评价七年级下册中国历史R人教版答案
2021-05-20 10:27:44
浙江人民出版社2021全程练习与评价评价七年级下册中国历史R人教版答案小编已经整理好了,范建民主编,巩固课堂学习,练习完可以来的答案圈核对答案!浙江人民出版社2021全程练习与
浙江人民出版社2021全程练习与评价评价七年级下册英语R人教版答案
2021-05-20 10:16:37
浙江人民出版社2021全程练习与评价评价七年级下册英语R人教版答案小编已经整理好了,范建民主编,做完作业的伙伴可以来核对一下!浙江人民出版社2021全程练习与评价评价七年级下
浙江人民出版社2021全程练习与评价评价七年级下册科学ZH浙教版答案
2021-05-20 10:03:29
浙江人民出版社2021全程练习与评价评价七年级下册科学ZH浙教版答案小编已经整理好了,范建民主编,结合浙教版教材,更好的巩固学生每日所学知识,做完作业的伙伴可以来核对一下!浙江
浙江人民出版社2021全程练习与评价练习七年级下册英语R人教版答案
2021-05-20 09:48:23
浙江人民出版社2021全程练习与评价练习七年级下册英语R人教版答案小编已经整理好了,需要的伙伴来答案圈查看!浙江人民出版社2021全程练习与评价练习七年级下册英语R人教版答案
初中全程练习与评价系列答案