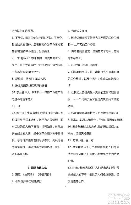
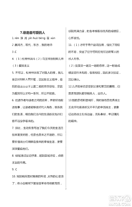
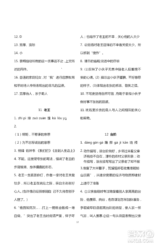
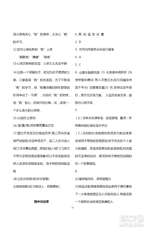
2021新编课时精练第二版初中语文七年级下册的答案小编收集整理如下,做完了之后可以来检查一下,看看自己做的对不对,不要照抄答案哦,其他学科的和其他年级的直接站内搜书名就可以了!

答案如下,仅供参考!


















浙江大学出版社2021新编课时精练第二版初中英语七年级下册答案
2021-04-13 13:59:24
小编这次收集整理的是浙江大学出版社出版的2021新编课时精练第二版初中英语七年级下册的答案,做完了之后可以来检查一下,看看自己做的对不对,不要照抄答案哦,其他学科的和其他年
阳光出版社2021春全品学练考听课手册七年级数学下册新课标人教版江西省专用答案
2021-04-08 15:19:01
2021春全品学练考系列小编这次收集整理的是七年级数学听课手册下册新课标人教版江西省专用的答案,做完了之后可以来检查一下,看看自己做的对不对,不要照抄答案哦,其他学科的和其
阳光出版社2021春全品学练考七年级语文下册新课标人教版江西省专用答案
2021-04-08 14:56:51
2021春全品学练考系列小编这次收集整理的是七年级语文下册新课标人教版江西省专用的答案,做完了之后可以来检查一下,这个是江西专用的哦,注意分清楚版本,普通人教版的也有整合,站
阳光出版社2021春全品学练考作业手册七年级语文下册新课标人教版答案
2021-04-08 10:38:04
全品学练考作业手册系列小编这次收集整理的七年级语文下册新课标人教版的答案,做完了之后可以来检查一下,看看自己做的对不对,不要照抄答案哦,其他学科的和其他年级的直接站内搜
浙江大学出版社系列答案