武汉出版社2020年黄冈密卷生物七年级上册RJ人教版答案小编已经收集整理好了,大家做完练习可以来答案圈核对一下

本书的其年级和他科目的答案小编也有整理,需要核对参考的伙伴直接在答案圈对应的年级搜索即可查看














新疆青少年出版社2020年黄冈密卷地理七年级上册RJ人教版答案
2020-10-29 11:26:35
新疆青少年出版社2020年黄冈密卷地理七年级上册RJ人教版答案小编已经收集整理好了,大家做完练习可以来答案圈核对一下新疆青少年出版社2020年黄冈密卷地理七年级上册RJ人教版
吉林教育出版社2020年黄冈密卷历史七年级上册RJ人教版答案
2020-10-29 11:03:43
吉林教育出版社2020年黄冈密卷历史七年级上册RJ人教版答案小编已经收集整理好了,大家做完练习可以来答案圈核对一下吉林教育出版社2020年黄冈密卷历史七年级上册RJ人教版答案
武汉出版社2020年黄冈密卷数学七年级上册RJ人教版答案
2020-10-29 10:52:50
武汉出版社2020年黄冈密卷数学七年级上册RJ人教版答案小编已经收集整理好了,大家做完练习可以来答案圈核对一下武汉出版社2020年黄冈密卷数学七年级上册RJ人教版答案本书的其
吉林教育出版社2020年黄冈密卷道德与法治七年级上册RJ人教版答案
2020-10-29 10:40:26
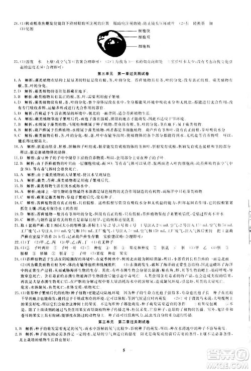
吉林教育出版社2020年黄冈密卷道德与法治七年级上册RJ人教版答案小编已经收集整理好了,大家做完练习可以来答案圈核对一下吉林教育出版社2020年黄冈密卷道德与法治七年级上册