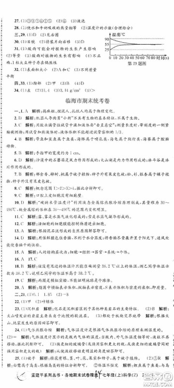
2020孟建平系列丛书各地期末试卷精选七年级科学上册浙教版的答案小编已经收集整理好了,做完了之后可以来检查一下,看看自己做的对不对,不要直接照抄答案哦,其他学科的和其他年级的直接站内搜书名吧!

答案如下,仅供参考!






























浙江工商大学出版社2020孟建平系列丛书各地期末试卷精选七年级数学上册人教版答案
2020-10-20 14:28:25
2020孟建平系列丛书各地期末试卷精选七年级数学上册人教版的答案小编已经收集整理好了,做完了之后可以来检查一下,看看自己做的对不对吧,不要照抄答案哦!浙江工商大学出版社2020
浙江工商大学出版社2020孟建平系列丛书各地期末试卷精选七年级英语上册外研版答案
2020-10-20 14:11:59
2020孟建平系列丛书各地期末试卷精选七年级英语上册外研版的答案小编已经收集整理好了,做完了之后可以来检查一下,看看自己做的对不对,不要直接照抄答案哦,其他学科的和其他年级
浙江工商大学出版社2020孟建平系列丛书各地期末试卷精选七年级英语上册人教版答案
2020-10-20 13:38:15
2020孟建平系列丛书各地期末试卷精选七年级英语上册人教版的答案小编已经收集整理好了,做完了之后可以来检查一下,看看自己做的对不对,这个系列的还有其他学科的哦,直接站内搜书
浙江工商大学出版社2020孟建平系列丛书各地期末试卷精选七年级数学上册浙教版答案
2020-10-20 13:29:05
2020孟建平系列丛书各地期末试卷精选七年级数学上册浙教版的答案小编已经收集整理好了,做完了之后可以来检查一下,看看自己做的对不对,这个系列的还有其他学科的哦,直接站内搜书