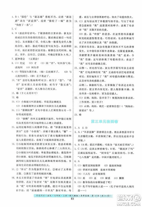
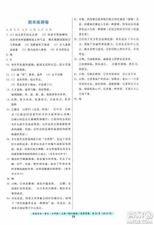
2020家庭作业七年级语文上册人教版的答案小编已经收集整理好了,做完了之后可以来检查一下,看看自己做的对不对,这个系列的还有其他学科的哦,直接站内搜书名吧!

答案如下,仅供参考!
























贵州科技出版社2020秋家庭作业八年级物理上册人教版答案
2020-10-04 11:53:54
2020秋家庭作业系列的小编已经收集整理好了八年级物理上册人教版的答案,不要照抄答案哦,其他学科的和其他年级的直接站内搜书名吧!贵州科技出版社2020秋家庭作业八年级物理上册
贵州人民出版社2020家庭作业八年级生物学上册人教版答案
2020-10-04 11:22:51
2020秋季家庭作业系列小编这次收集整理的是八年级生物学上册人教版的答案,做完了之后可以来检查一下,看看自己做的对不对,不要直接照抄答案哦,其他学科的和其他年级的也有哦,站内
贵州人民出版社2020家庭作业八年级地理上册人教版答案
2020-10-04 11:08:32
2020家庭作业八年级地理上册人教版的答案小编已经收集整理好了,做完了之后可以来检查一下,看看自己做的对不对,这个系列的都还不错,不要照抄答案哦!贵州教育出版社2020家庭作业八
贵州科技出版社2020秋季家庭作业七年级数学上册人教版答案
2020-10-04 10:27:25
2020秋季家庭作业七年级数学上册人教版的答案小编已经收集整理好了,做完了之后可以来检查一下,这个系列的还有其他学科和其他年级的直接站内搜书名吧,不要照抄答案哦!贵州教育出
初中家庭作业系列答案