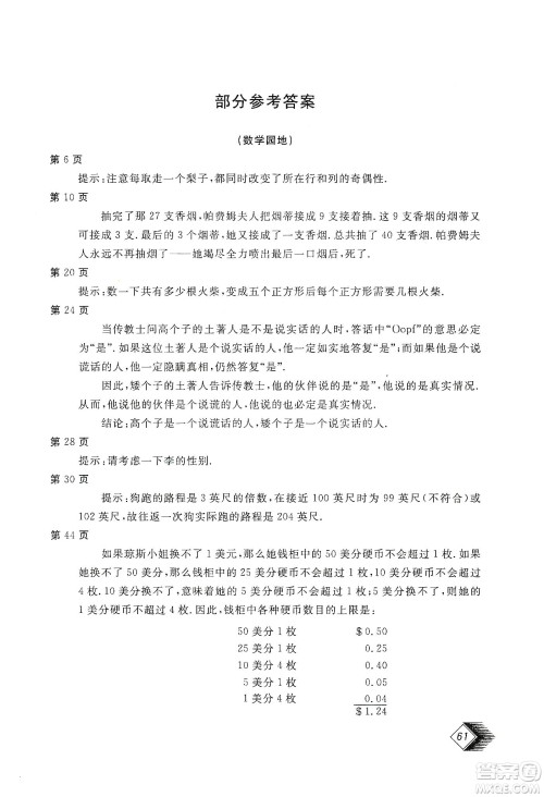
北京教育出版社出版的2020新课堂假期生活寒假用书七年级数学河北教育版的答案,在做完之后可以来答案圈看看,这个系列的主要在河北地区学校用的挺多的,版本也不少,注意查看一下版本,当然这里也只是部分的参考答案哦!

新课堂假期生活寒假用书编写组编写,答案如下!


北京教育出版社2020新课堂假期生活寒假用书九年级物理教育科学版答案
2020-02-03 21:15:51
北京教育出版社出版的2020新课堂假期生活寒假用书九年级物理教育科学版的答案整理如下,做完了的可以来看看,其他学科的和其他版本的也有,直接查找对应年级学科的就可以了!北京教
北京教育出版社2020新课堂假期生活寒假用书九年级数学河北教育版答案
2020-02-02 17:03:43
北京教育出版社出版的2020新课堂假期生活寒假用书九年级数学河北教育版的答案,做完了的可以来看看,这本是河北教育版的九年级数学寒假作业的答案,版本要分清楚哦!北京教育出版社
北京教育出版社2020新课堂假期生活寒假用书八年级物理北师大版答案
2020-01-30 17:08:23
小编这次收集整理的是北京教育出版社2020新课堂假期生活寒假用书八年级物理北师大版的答案,做完了的可以来答案圈了解一下,看看自己做的对不对,其他学科的和其他年级的也有,直接
北京教育出版社2020新课堂假期生活寒假用书八年级物理教育科学版答案
2020-01-30 16:46:36
2020新课堂假期生活寒假用书八年级物理教育科学版的答案整理如下,只是部分参考答案,不要直接照抄,这里仅供参考,其他学科的和其他年级的直接站内搜新课堂假期生活就可以了!北京教
新课堂假期生活寒假用书系列答案