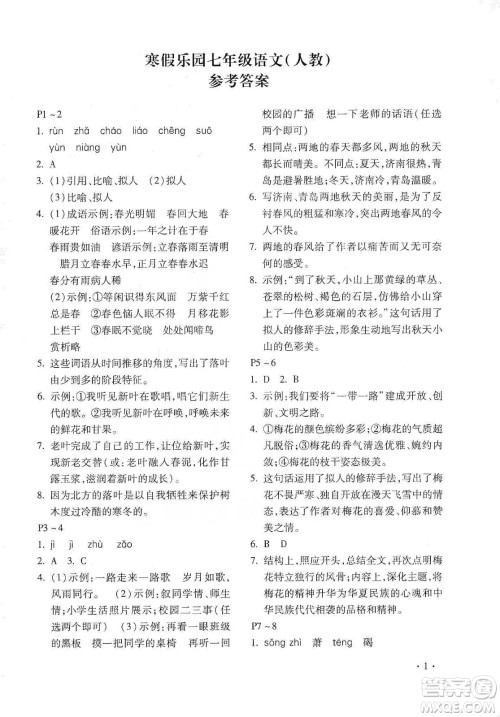
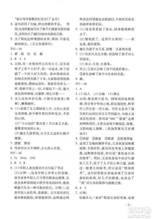
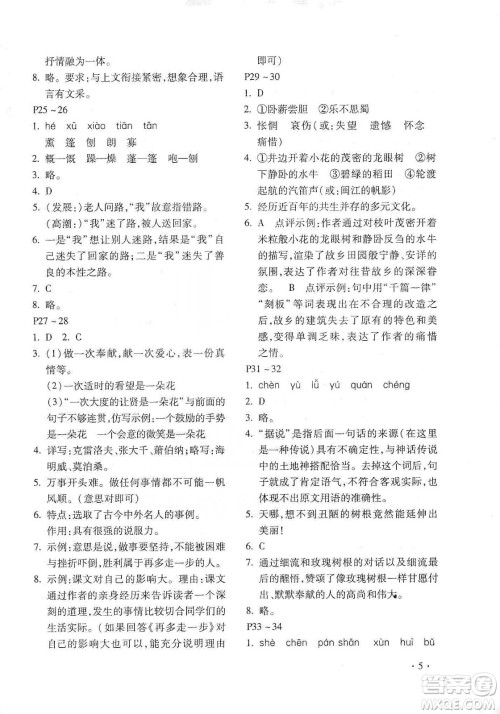
小编这次收集整理的是2020寒假乐园七年级语文人教版河南专用的答案,做完了的可以来答案圈了解一下,看看自己做的对不对,其他学科的也有收集整理!

答案如下,仅供参考,不要直接照抄哦!








北京教育出版社2020寒假乐园九年级合订本河南专用答案
2020-01-18 12:10:53
小编这次收集整理的是北京教育出版社2020寒假乐园九年级合订本河南专用的答案,在做完之后可以来答案圈了解一下,看看自己做的对不对!北京教育出版社2020寒假乐园九年级合订本河
北京教育出版社2020寒假乐园五年级英语鲁湘版河南专用答案
2020-01-18 12:10:45
小编这次收集整理的是北京教育出版社2020寒假乐园五年级英语鲁湘版河南专用的答案,做完了之后可以来答案圈了解一下,看看自己做的对不对!北京教育出版社2020寒假乐园五年级英语
北京教育出版社2020寒假乐园五年级语文人教版河南专用答案
2020-01-18 12:04:34
小编这次收集整理的是北京教育出版社2020寒假乐园五年级语文人教版河南专用的答案,使用这套寒假作业的可以在做完了之后来看看,这个系列的小编还是收集整理了蛮多的!北京教育出
北京教育出版社2020寒假乐园八年级语文人教版河南专用答案
2020-01-15 18:57:22
小编这次收集整理的是北京教育出版社2020寒假乐园八年级语文人教版河南专用的答案,做完了之后可以来答案圈看看,其他学科的和其他年级的直接搜寒假乐园就可以了!北京教育出版社