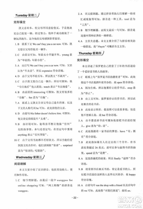
小编这次收集整理的是中国电力出版社出版的2019快捷英语周周练阅读理解与完形填空七年级上册第七版的答案,做完了之后可以来答案圈了解下,看看自己做的对不对!

答案如下,仅供参考,不要直接照抄哦!
























中国电力出版社2019快捷英语周周练听力七年级上册第七版答案
2019-11-20 11:43:58
小编这次收集整理的是中国电力出版社2019快捷英语周周练听力七年级上册第七版的答案,做完了的可以来答案圈看看,了解一下自己做的对不对!中国电力出版社2019快捷英语周周练听力
中国电力出版社2019快捷英语周周练听力八年级上册第七版答案
2019-11-20 11:42:11
小编这次收集整理的是中国电力出版社2019快捷英语周周练听力八年级上册第七版的答案,在做完之后可以来答案圈了解一下,看看自己做的对不对。中国电力出版社2019快捷英语周周练
中国电力出版社2019快捷英语周周练阅读理解与完形填空八年级上册第七版答案
2019-11-20 11:38:34
小编这次收集整理的是中国电力出版社2019快捷英语周周练阅读理解与完形填空八年级上册第七版的答案,做完了之后可以来答案圈了解一下,看看自己做的对不对!中国电力出版社2019快
2018年快捷英语周周练阅读理解与完形填空中考河北专版答案
2018-12-03 17:25:00
小编收集完整了2018年快捷英语周周练阅读理解与完形填空中考河北专版答案,请注意及时核对哦2018年快捷英语周周练阅读理解与完形填空中考河北专版答案本书是中国电力出版社出