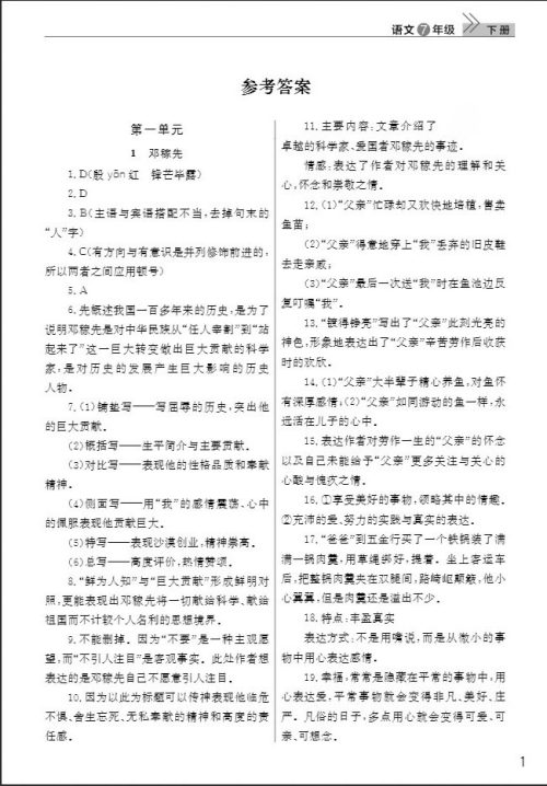
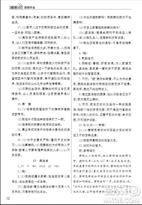
智慧学习系列小编这次收集整理的是七年级下册语文人教版的答案,在做完之后可以来答案圈核对一下,看看自己的答案是否正确!

课堂作业组编写的智慧学习系列和天天向上系列是武汉学校常用的习题册教辅,很多学校都在使用,其他学科和其他年级的小编也有收集整理,可以直接在答案圈内搜武汉出版社或者智慧学习就可以搜到了,还是非常方便快捷的!




























语文的学习在于阅读,多读书才能更好的感受文字的魅力,才能写出更好的作文,做阅读理解的时候也能更好的分析题目,所以,在做作业的时候不要直接照抄答案,还是需要自己去想的,这样才有提升!
武汉出版社2019智慧学习课堂作业七年级数学下册人教版答案
2019-02-28 09:15:41
智慧学习系列小编这次收集整理的是七年级数学下册人教版的答案,在做这套的可以来答案圈核对一下。武汉出版社2019智慧学习课堂作业七年级数学下册人教版答案以下便是答案,其他
武汉出版社2019智慧学习课堂作业八年级下册语文人教版答案
2019-02-27 16:49:36
武汉出版社智慧学习课堂作业八年级下册语文人教版的答案如下,其他学科的和其他年级的也有,可以在答案圈内直接搜智慧学习就可以搜到了,还是非常方便快捷的!武汉出版社2019智慧学
武汉出版社2019智慧学习课堂作业八年级物理下册人教版答案
2019-02-27 14:37:42
武汉出版社智慧学习系列小编收集整理的是八年级物理下册人教版的答案如下,其他学科和其他年级的可以在答案圈内搜智慧学习就可以搜到了,还是非常方便快捷的!武汉出版社2019智慧
武汉出版社2019智慧学习课堂作业九年级下册语文鄂教版答案
2019-02-27 10:28:32
小编这次收集整理的是智慧学习课堂作业九年级下册语文鄂教版的答案,2019年1月印刷的,还是全新的版本,其他学科和其他年级也有,可以直接搜智慧学习或者武汉出版社就可以了!武汉出