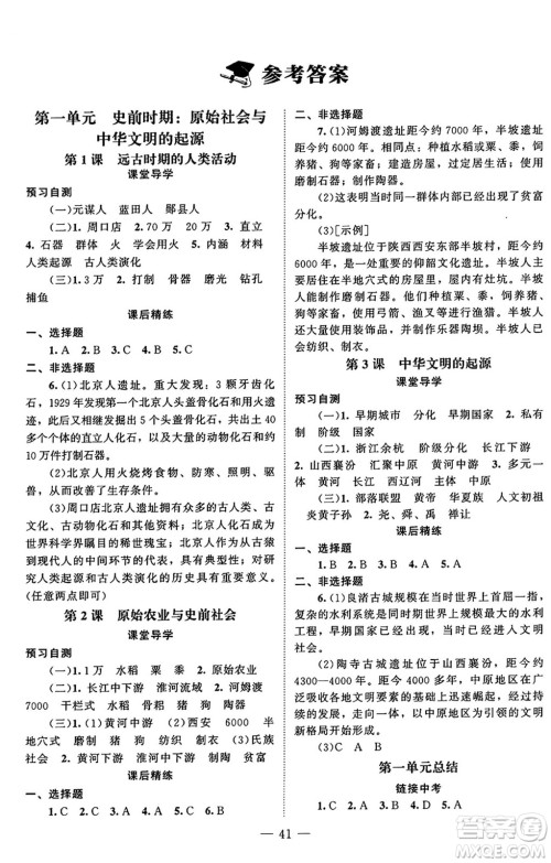
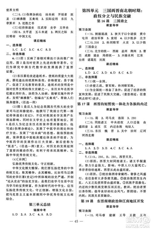
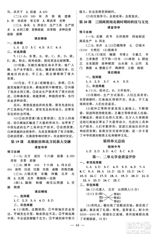
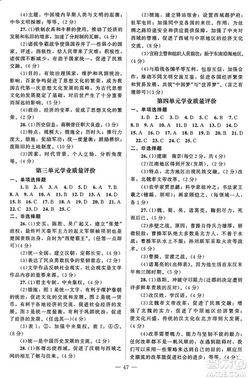
今天小编为同学们整理了北京师范大学出版社2024秋初中同步练习册七年级历史上册人教版答案,本书作为课时练习类的配套教辅,注重课时设置的全面性,在新授课时的基础上,增设了章末总结提升,练习完的同学可以来答案圈核对一下答案。

答案如下,仅供参考:








新疆青少年出版社2024年秋优学1+1评价与测试七年级历史上册通用版答案
2024-12-16 14:11:13
历史这门学科在七年级难度不大,同学们想要取得高分可以从现在开始打好基础,掌握好知识,今天小编为同学们整理了新疆青少年出版社2024年秋优学1+1评价与测试七年级历史上册通用
四川大学出版社2024年秋初中同步5年中考3年模拟七年级历史上册人教版答案
2024-12-10 13:27:22
历史这门学科在七年级难度还不大,同学们可以通过训练来掌握好所学的知识点,提升历史成绩,今天小编为同学们整理了四川大学出版社2024年秋初中同步5年中考3年模拟七年级历史上册
广东经济出版社2024年秋全优点练课计划七年级历史上册人教版答案
2024-12-02 17:23:24
今天小编为同学们整理了广东经济出版社2024年秋全优点练课计划七年级历史上册人教版答案,本练习是教学的前置准备和后置延伸。高质量的前置作业,可以引发学生的自主探究活动,从
武汉出版社2024年秋状元成才路创优作业七年级历史上册人教版贵州专版答案
2024-11-27 16:22:53
历史这门学科在七年级难度不大,同学们要利用好课余时间,通过训练来进行知识点回顾复习,今天小编为同学们整理了武汉出版社2024年秋状元成才路创优作业七年级历史上册人教版贵州