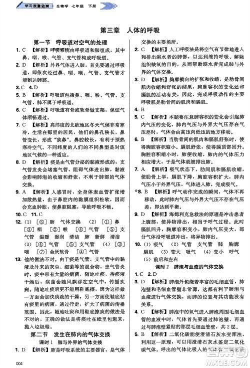
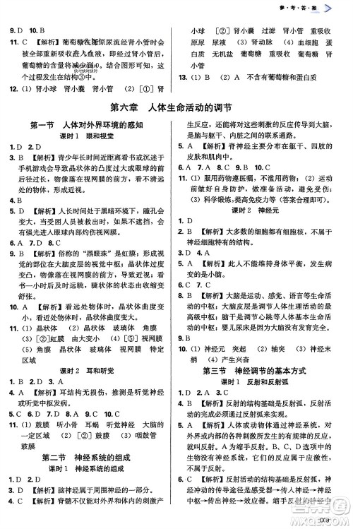
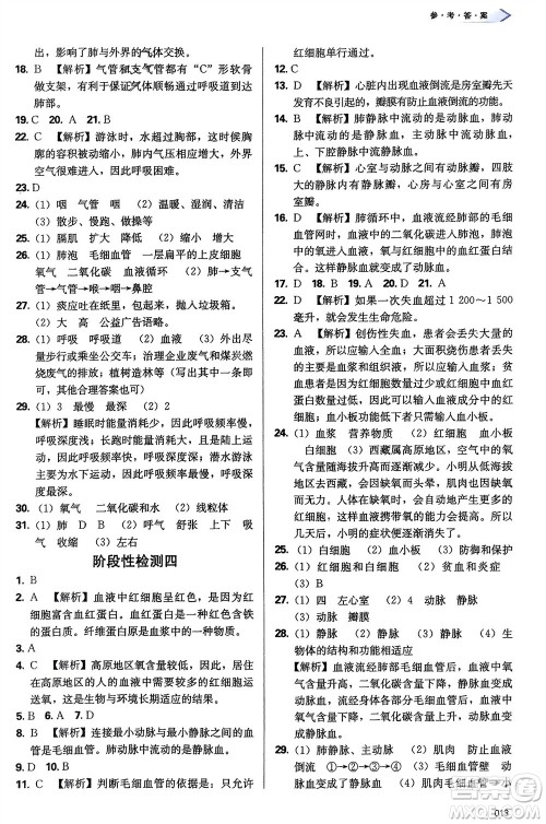
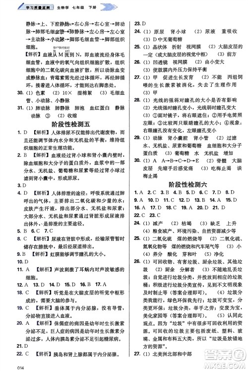
今天分享天津教育出版社2024年春学习质量监测七年级生物下册人教版参考答案,内容新颖,感兴趣的可以收藏起来。这是为初一生搜集到的生物练习册答案,希望能帮到你们。不过,答案仅供参考,切勿照抄哦!

答案如下:
















天津教育出版社2024年春学习质量监测七年级语文下册人教版参考答案
2024-03-05 17:12:09
我们知道,初一年级的语文科目学习压力不算大,但是为了升学,大家得把基础打好,课下的练习要积极完成。小编分享天津教育出版社2024年春学习质量监测七年级语文下册人教版参考答案
天津教育出版社2024年春学习质量监测七年级数学下册人教版参考答案
2024-03-05 16:54:48
在初一年级,数学科目的学习要求不少,大家的多做练习,争取把知识点掌握清楚。今天分享天津教育出版社2024年春学习质量监测七年级数学下册人教版参考答案,感兴趣的可以看过来,希望
山东友谊出版社2024年春初中同步练习册七年级生物下册人教版参考答案
2024-03-04 10:18:15
在初一年级,生物科目的学习内容不少,大家得多花心思做练习,课余时间务必得把握住。小编分享山东友谊出版社2024年春初中同步练习册七年级生物下册人教版参考答案,感兴趣的可以对
人民教育出版社2024年春绩优学案七年级生物下册人教版答案
2024-03-01 11:43:26
今天小编为同学们整理了人民教育出版社2024年春绩优学案七年级生物下册人教版答案,本练习帮助同学们回顾课堂上所学的知识,检测同学们知识点掌握程度,引导同学们将知识转化能力